|
١\١٠\٢٠٢٥
تێڕوانینی
سەرمایەداری بۆ ژیریی دەستکرد: قازانج، هێز و کۆنترۆڵ.

ڕزگار*
پێشەکی
ژیریی دەستکرد یەکێکە لە دیارترین داهێنانەکانی شۆڕشی دیجیتاڵی مۆدێرن.
دەرفەتی گەورەی بۆ بەرزکردنەوەی بەرهەمهێنان، پێشخستنی زانست و
خزمەتگوزاری گشتی و بەشداریکردن لە چارەسەرکردنی زۆرێک لەو ئاستەنگانەی
ڕووبەڕووی مرۆڤایەتی دەبێتەوە دابین کردووە. گۆڕانکاری بنەڕەتی لە
بوارە جۆراوجۆرەکاندا هێناوە و دەیکات بە بەردی بناغەی گەشەسەندنی
کۆمەڵگا مۆدێرنەکان.
ژیریی دەستکرد لقێکی پێشکەوتووی زانستی تەکنەلۆژیای زانیارییە کە
ئامانجی پەرەپێدانی سیستەمێکە کە توانای لاساییکردنەوەی زیرەکی مرۆڤ لە
ڕێگەی هەژمارکردنی بەرز و پرۆگرامی زیرەکەوە هەیە. پشت بە ئەلگۆریتمی
پێشکەوتوو و فێربوونی ئامێر و تەکنیکەکانی فێربوونی قووڵ دەبەستێت بۆ
شیکردنەوەی داتا، ناسینەوەی شێوازەکان، و بڕیاردانی سەربەخۆ یان نیمچە
سەربەخۆ لەسەر بنەمای داتا و پارامیتەرەکانی تێکردن.
ژیریی دەستکرد هەروەها بڕێکی زۆر داتای بەرهەمهاتوو لەلایەن
بەکارهێنەرانەوە پرۆسەی دەکات و دووبارە بەکاردەهێنێتەوە، ئەمەش
توانایەکی زیاتری بۆ خۆگونجاندن و گەشەپێدانی خۆی پێدەبەخشێت. ئەم
تەکنەلۆژیایە لە ئێستادا لە بوارێکی فراوانی وەک پزیشکی و چاودێری
تەندروستی بەکاردەهێنرێت، کە یارمەتیدەرە لە دەستنیشانکردنی
نەخۆشییەکان و شیکردنەوەی داتا پزیشکییەکان، پەروەردە لە ڕێگەی
پەرەپێدانی سیستەمەکانی فێربوونی کارلێک، هەروەها پیشەسازی، ئابووری،
میدیا، گواستنەوە، لۆجستیک و تەنانەت کەرتی ئاسایش و سەربازی، لەوانە
چاودێری، کۆنتڕۆڵی ئایدۆلۆژی و سیاسی و پەرەپێدانی چەک.
کاتێک باسی جۆرەکانی ژیریی دەستکرد دەکەین، دەتوانین جیاوازی بکەین لە
نێوان ئاستی جیاوازی گەشەسەندن بە گوێرەی سروشتی بەراوردکردن.
باوترین جۆری ئەمڕۆ، بە بەراورد لەگەڵ زیرەکی مرۆڤ، ژیریی دەستکردی
تەسکە، کە بۆ ئەرکی دیاریکراو بەکاردێت وەک وەرگێڕانی راستەقینەی کات،
ناسینەوەی وێنە، کارپێکردنی یاریدەدەری دەنگی، ڕاستکردنەوەی ڕێزمان،
دروستکردنی دەق و شتی تریش. ئەم جۆرە پشت بە داتای دیاریکراو دەبەستێت
و لە چوارچێوەیەکی دیاریکراودا کار دەکات بەبێ ئەوەی توانای تێپەڕاندنی
هەبێت
لەلایەکی ترەوە، ژیریی دەستکردی گشتی چەمکێکی پێشکەوتووترە بە ئامانجی
دروستکردنی سیستەمێک کە توانای بیرکردنەوە و چارەسەرکردنی کێشەکان لە
چەندین بواردا هەبێت بە هەمان شێوەی کاری مێشکی مرۆڤ. لەگەڵ ئەوەشدا،
AI زیرەکی سەرووی ئاستێکی تیۆری داهاتووە کە پێشبینی دەکرێت تواناکانی
مرۆڤ لە شیکردنەوە، داهێنان و بڕیاردان تێپەڕێنێت. بەڵام لە ئێستادا لە
بواری خەیاڵی زانستی و توێژینەوەی تیۆریدا دەمێنێتەوە یان هێشتا ئاشکرا
نەکراوە، وەک زۆربەی پێشکەوتنەکانی تەکنەلۆژیا کە بەزۆری پەرەیان
پێدەدرێت و بە نهێنی بۆ مەبەستی سەربازی و ئەمنی بەکاردەهێنرێن پێش
ئەوەی بخرێنە بەردەستی خەڵک.
مێژوو دەریدەخات کە ئینتەرنێت و زۆر تەکنەلۆژیای پێشکەوتووی تر بۆ ڕای
گشتی ئاشکرا نەکراون تاوەکو چەند ساڵێک دوای بەکارهێنانیان لە ژینگەی
سەربازی و هەواڵگری و پیشەسازیدا داخراون.
ئەم تەکنەلۆژیایە لە بۆشاییدا کار ناکات، بەڵکو کاریگەری لەسەر
ئاراستەی کۆمپانیا و حکومەتەکان هەیە کە پەرەی پێدەدەن، پرسیاری
بنەڕەتی دەربارەی سروشتی ڕاستەقینەی و کێ سوودی لێوەردەگرێت.
بەم پێیە، ئەم تەکنەلۆژیایە بە شێوەیەکی بێلایەن گەشە ناکات، بەڵکو
ڕەنگدانەوەی پێکهاتەی چینایەتی ئەو سیستەمەیە کە بەرهەمی هێناوە. ژیریی
دەستکرد، وەک ئەمڕۆ پەرەی سەندووە، قەوارەیەکی سەربەخۆ و بێلایەن نییە،
بەڵکو ڕاستەوخۆ دەکەوێتە ژێر هەژموونی هێزە سەرمایەدارییەکانەوە، کە بە
شێوەیەک ئاراستەی دەکەن کە خزمەت بە بەرژەوەندییە ئابووری و سیاسی،
کۆمەڵایەتی و ئایدیۆلۆژیەکانیان بکات.
وەک کارل مارکس و فریدریش ئەنگلس لە مانیفێستی کۆمۆنیستیدا ئاماژەیان
پێکردووە:
بۆرژوازی هیچ شتێکی هاوبەشی لە نێوان مرۆڤ و مرۆڤدا نەهێشتووەتەوە جگە
لە بەرژەوەندی شەخسی ڕووت، 'پارەدانی نەقدی' دڵڕەقانە ... شکۆمەندی
کەسی گۆڕیوە بۆ بەهای ئاڵوگۆڕ و هەموو شتێکی گۆڕیوە، بە زانینیشەوە، بۆ
ئامرازێکی تەنها بۆ قازانج."
ئەمە بەتەواوی بەسەر ژیریی دەستکرددا دەچەسپێت. سەرەڕای ڕۆڵ و گرنگی
زۆر، ئێستا کاڵا کراوە بۆ ئەوەی ببێتە ئامرازێک بۆ زیادکردنی قازانج و
بەهێزکردنی کۆنتڕۆڵی چینایەتی. پەرەسەندنی ئێستای ژیریی دەستکرد
ناتوانێ تەنها وەک پێشکەوتنی تەکنیکی تێبگەین، بەڵکو بەشێکە لە سیستەمی
زاڵبوونی چینایەتی کە لە ڕێگەی ئەوەوە کۆمپانیا گەورەکان و دەوڵەتە
سەرمایەدارەکان هەوڵ دەدەن قازانج زیاد بکەن، سامان چڕبکەنەوە و
پەیوەندییەکانی بەرهەمهێنان بەرهەم بهێنن.
ئەلگۆریتمەکان کە ئەم سیستەمانە بەهێز دەکەن ئایدیۆلۆژیایانە ئاراستە
دەکرێن بۆ خزمەتکردنی دیزاینەرەکەیان. ئەوان بەکاردەهێنرێن بۆ
زیادکردنی بەرهەمهێنان، بەهێزکردنی هەژموونی مۆنۆپۆلی کۆمپانیاکان و
چەسپاندنی بەهاکانی سەرمایەداری. بەم شێوەیە، ئەم تەکنەلۆژیایانە دەبنە
ئامرازێکی نوێ بۆ چەوساندنەوەی کار و بەردەوامی نایەکسانی کۆمەڵایەتی و
ئابووری، نەک ئامرازێک بۆ ئازادکردنی مرۆڤایەتی لە هەلومەرجی
چەوساندنەوە.
ژیریی دەستکرد بۆتە چەکێکی سەرەکی لە دەستی سەرمایە. بەکاردێت بۆ
کەمکردنەوەی پێویستی بە کاری مرۆڤ و خراپترکردنی بێکاری یان
پاڵپێوەنانی کرێکارانی دەستی و ڕۆشنبیری بۆ کەرتەکانی تر و قوڵکردنەوەی
جیاوازی ئابووری و کۆمەڵایەتی.
قۆرخکردنی ئەم تەکنەلۆژیایە دەسەڵاتێکی بێ وێنە بە کۆمپانیا گەورەکان
دەدات بۆ کۆنتڕۆڵکردنی بازاڕەکان، گۆڕینی ڕای گشتی و هۆشیاری، و
سەپاندنی چاودێری دیجیتاڵی گشتگیر بەسەر تاک و کۆمەڵگادا. ئەمە
سیستەمێک دەچەسپێنێت کە تیایدا جەماوەر بە زۆری وەک داتا و کرێکاری
هەرزان بەکاردەهێنرێن یان بە ئۆتۆماتیکی پەراوێز دەخرێن.
ئەگەر سیستەمی سەرمایەداری بەردەوام بێت لە زاڵبوون بەسەر ژیریی
دەستکرددا، دەرەنجامەکەی کۆمەڵگایەکی قووڵ جەمسەرگیر و نایەکسان دەبێت،
کە تێیدا نوخبەی تەکنەلۆژیای سەرمایەداری دەسەڵاتێکی نزیک ڕەهایان هەیە،
لە کاتێکدا کرێکارانی دەستی و ڕۆشنبیری زیاتر بەرەو پەراوێزخستن و
پەراوێزخستن پاڵ دەنرێن.
لە بەشەکانی داهاتوودا، بە وردی باسی ئەوە دەکەین کە چۆن ژیریی دەستکرد
لە ئێستادا لە ژێر سیستەمی سەرمایەداریدا بەکار دەهێنرێت. هەروەها باسی
ئەو ئەلتەرناتیڤەی چەپی دیجیتاڵی دەکەین کە هەوڵ دەدات مۆدێلی
پێشکەوتووخواز لەسەر بنەمای خاوەندارێتی کۆمەڵایەتی ئەم ئامرازانە پەرە
پێبدات و تەکنەلۆژیا وەک هێزێکی ئازادیخواز بەکار بهێنێت کە خزمەت بە
چینی کرێکار و مرۆڤایەتی دەکات بە گشتی.
ئەمەش پێویستی بە هەوڵی هەماهەنگی و بنیاتنانی چەپی دیجیتاڵی
نێودەوڵەتی هەیە، لەگەڵ پەرەپێدانی تواناکانی چەپ لە بوارە تەکنیکییە
جۆراوجۆرەکاندا، لەگەڵ تیشک خستنە سەر ڕۆڵی گەنجان وەک هێزێکی سەرەکی
لەم گۆڕانکارییەدا.
هەروەها باسی ئەوە دەکەین کە چۆن ڕەخنەگرانە و بە وریاییەوە مامەڵە
لەگەڵ ئەپڵیکەیشنەکانی ژیریی دەستکرد بکەین و بتوانین بەکاریان بێنین،
لە چوارچێوەیەکدا کە خزمەت بە خەباتی چەپ و پێشکەوتنخواز لە دژی
سەرمایەداری بکات و پشتگیری ڕێکخراوە چەپەکان، پێشکەوتنخوازان و
کرێکاران بکات.
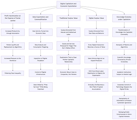
تێڕوانینی سەرمایەداری بۆ ژیریی دەستکرد
⦁ ئامرازێک بۆ زیادکردنی قازانج و سوودوەرگرتن لە داتا و زانیاری لە
ژێر سەرمایەداریدا
⦁
زیادکردنی قازانج لەسەر حسابی دادپەروەری کۆمەڵایەتی و مافەکانی مرۆڤ
لە سیستەمی ئێستای سەرمایەداریدا، بەکارهێنانی تەکنەلۆژیا، بە ژیریی
دەستکردیشەوە، ئاراستەی زیادکردنی قازانج دەکرێت. ئەم تەکنەلۆژیایانە
وەک ئامرازێکی سەرەکی بۆ زیادکردنی بەرهەمهێنان و کەمکردنەوەی تێچوون
بەکاردەهێنرێن. لەگەڵ ئەوەشدا، ئەمە زۆرجار لەسەر حسابی کرێکارانی
دەستی و ڕۆشنبیری دێت کە ئەلگۆریتمی و سیستەمی ئۆتۆماتیکی جێگەی
دەگرنەوە، ئەمەش دەبێتە هۆی دەرکردنی بەکۆمەڵ و بەرزبوونەوەی بێکاری،
یان پاڵ پێوەنانیان بۆ کەرتەکانی تر لە بارودۆخێکی ناسەقامگیردا.
خەمڵاندنەکانی ئەم دواییانە ئاماژە بەوە دەکەن کە ژیریی دەستکرد
لەوانەیە ببێتە هۆی لەدەستدانی کارێکی بەربڵاو لە ساڵانی داهاتوودا،
بەتایبەتی لەو کەرتانەی کە پشت بە ئەرکی ئاسایی و ئۆتۆماتیکی دەبەستن.
بۆ نموونە، لە ساڵی 2023، IBM کە یەکێکە لە گەورەترین کۆمپانیاکانی
تەکنەلۆژیا لە جیهاندا، ڕایگەیاند کە دامەزراندن بۆ نزیکەی ٪30ی
کارگێڕی (وەک سەرچاوە مرۆییەکان) ڕادەگرێت، وەک ئامادەکاری بۆ
جێگرتنەوەیان بە ئەپڵیکەیشنەکانی ژیریی دەستکرد لە ماوەی پێنج ساڵی
داهاتوودا. ئەمە مانای ئەوەیە کە هەزاران کار بۆ هەمیشە لەناودەچن،
چونکە کۆمپانیاکە بڕوای وایە ئەرکەکانی ڕۆتینی پێشتر لەلایەن مرۆڤەوە
ئەنجامدراون ئێستا دەتوانرێت بە شێوەیەکی کاریگەرتر و قازانجبەخشتر
لەلایەن ئامێرەکانەوە بەڕێوە ببرێت.
لە سەرەتای ساڵی 2024، Dropbox، کۆمپانیایەکی پسپۆڕی خزمەتگوزاری هەوری
هەور، نزیکەی 16٪ کارمەندەکانی دەرکرد، ئەم هەنگاوەی وەک بەشێک لە
پلانی "دووبارە ڕێکخستنەوە" ڕاگەیاند کە جەخت دەکاتە سەر ژیریی دەستکرد
وەک بوارێکی سەرەکی وەبەرهێنان. بەڕێوبەرایەتی ڕوونی کردەوە کە زۆربەی
ئەو کارانەی پێشتر مرۆڤ ئەنجامیان دەدا ئێستا ئۆتۆماتیکی دەکرێن و
هێشتنەوەی ئەو کارمەندانە پێویست ناکات.
ئەم دوو نموونەیە بە ڕوونی کاریگەری ژیریی دەستکرد لەسەر بازاڕی کار و
زیادبوونی مەترسییەکانی بێکاری لە نێو کرێکارانی دەستی و ڕۆشنبیردا
دەردەخەن، بەتایبەتی لە نەبوونی یان لاوازی سیاسەتی پارێزگاریکردن کە
مافە ئابووری و کۆمەڵایەتییەکانیان دەپارێزێت. ڕادەی ئەم لاوازییە بە
گوێرەی دینامیکی دەسەڵاتی چینایەتی لە هەر وڵاتێکدا، ئاستی گەشەسەندنی
مافەکانی کرێکاران و ڕۆڵ و هێزی سەندیکاکان و چەپەکان دەگۆڕێت.
لە هەمان کاتدا، دەستکەوتەکانی بەرهەمهێنان لە ئۆتۆماتیک بەرەو
زیادکردنی قازانجی کۆمپانیا گەورەکان دەڕوات، نەک باشترکردنی مووچە یان
کەمکردنەوەی کاتژمێرەکانی کارکردن. ئەوانەی کارەکانیان دەپارێزن زۆرجار
خۆیان لە ژینگەیەکی ناجێگیردا دەبیننەوە کە زۆربەی کۆمپانیاکان سیاسەتی
توند دەسەپێنن بۆ بەرزکردنەوەی بەرهەمهێنان و تەکنەلۆژیا بەکاردەهێنن
بۆ ئەوەی فشاری زیاتر بخەنە سەر هێزی کار. ئەم جەختکردنە لەسەر قازانج
نایەکسانی چینایەتی و ئابووری خراپتر دەکات و زۆرینەی کۆمەڵگا دەبێتە
هۆی هەڵگرتنی باری گۆڕانی تەکنەلۆژیا، لە کاتێکدا نوخبەی سەرمایەداری
قازانج و قازانجەکان قۆرخ دەکەن.
سوودوەرگرتن لە داتا لە ژێر سەرمایەداری دیجیتاڵی
سەرەڕای چەوساندنەوەی کرێکارانی دەستی و ڕۆشنبیری لە شوێنی کارە
تەقلیدییەکاندا، سەرمایەداری دیجیتاڵی لە ڕێگەی تەکنەلۆژیا و ژیریی
دەستکردەوە مەودای چەوساندنەوەی فراوانتر کردووە بۆ ئەوەی داتای کەسیی،
هەڵسوکەوتی بەکارهێنەر و پەسەندییەکان بگرێتەوە.
ئەم داتایە بۆتە کاڵایەک کە نوخبەی سەرمایەداری قازانجی تێدا
کۆدەکاتەوە، بەبێ هیچ قەرەبوویەکی راستەوخۆ بۆ بەکارهێنەرانی
بەرهەمهێنان. ئەم داتایانە بۆ داڕشتنی سیاسەتی سیاسی و ئابووری،
ڕێنمایی بەکارهێنان و دڵنیابوون لە بەرهەمهێنانەوەی هەژموونی
سەرمایەداری بەکاردەهێنرێن.
بۆ نموونە، ئابڕووچوونی کامبریج ئەنالیتیکا لە ساڵی 2018 ئاشکرای کرد
کە چۆن داتای دەیان ملیۆن بەکارهێنەری فەیسبووک بەبێ ئاگاداری ئەوان
بەکارهێنراون و دەفرۆشرێن بۆ کاریگەری لەسەر هەڵبژاردنەکانی ئەمریکا بە
ئامانجیان بە ڕیکلامی سیاسی لەسەر بنەمای پرۆفایلکردنی ڕەفتار.
کۆمپانیاکانی وەک گووگڵ و ئەمازۆن ساڵانە دەیان ملیار دۆلار لە
ڕیکلامەکانی ئامانجدار بەرهەم دەهێنن کە پشت بە شیکردنەوەی داتا
دەبەستێت کە بەکارهێنەران ئازادانە بەرهەم دەهێنن. تەنها لە ساڵی 2021،
داهاتی فەیسبووک لە ڕیکلامی دیجیتاڵی گەیشتە 117 ملیار دۆلار، بەبێ هیچ
بەشدارییەکی گرنگی بەکارهێنەران لەو قازانجانە.
ئەم مۆدێلە لە چەوساندنەوە نوێنەرایەتی شێوازێکی ناڕاستەوخۆی کاری بێ
کرێ دەکات، کە تێیدا تاکەکان بەبێ ئاگایی بەهای ئابووری گەورە بەرهەم
دەهێنن کە لەلایەن کۆمپانیا قۆرخکارەکانەوە دەستی بەسەردا دەگیرێت. ئەم
کۆمپانیایانە نەک تەنها داتا دەقۆزنەوە، بەڵکو ژێرخانی دیجیتاڵیش بو
خۆیان داگیر دەکەن و جۆرێکی نوێ لە دەرەبەگایەتی دیجیتاڵی دروست دەکەن.
هەروەک چۆن دەرەبەگەکان لە سەدەکانی ناوەڕاستدا زەوییان قۆرخ کرد،
زەبەلاحەکانی تەکنەلۆژیا ئەمڕۆ سیستەمی دیجیتاڵیان قۆرخ کرد،
مەرجەکانیان بەسەر بەکارهێنەراندا سەپاند و هیچ کۆنتڕۆڵێکی
ڕاستەقینەیان بەسەر ئامرازەکانی بەرهەمهێنانی دیجیتاڵدا قەدەغە نه کرد.
لە ئابووری پیشەسازیدا، چەوساندنەوە لە ڕێگەی کرێیەکەوە ڕوویدا کە
نەیتوانی بەهای ڕاستەقینەی کار ڕەنگ بداتەوە. لە ئابووری دیجیتاڵدا،
هەڵسوکەوت و داتای مرۆڤ بوونەتە سەرچاوەی نوێی بەها. هەر کلیکێک و
گەڕان و کارلێک دەبێتە ماددەی خاو کە سەرمایەداری دیجیتاڵی کۆی
دەکاتەوە، بەبێ هیچ دانپێدانانێکی یاسایی یان گرێبەستی.
چەوساندنەوەی دیجیتاڵی چیتر تەنها بە کاری دەستی و ڕۆشنبیری کەم مووچە
سنووردار نییە، بەڵکو ئێستا بەکارهێنەران خۆیان دەگرێتەوە، کە بوونەتە
کرێکاری دیجیتاڵی نادیار.
سەرمایەداری دیجیتاڵی ئەم چەوساندنەوەیە لە پشت ڕەوانبێژی "دەستگەیشتنی
ئازاد" دەشارێتەوە و ئەو خەیاڵە دروست دەکات کە بەکارهێنەران
خزمەتگوزاری بەسوود بەبێ هیچ تێچوونێک وەردەگرن، لە کاتێکدا لە ڕاستیدا،
داتاکانیان دەردەهێنرێن و بۆ قازانجێکی گەورە پارە وەردەگرن.
ئەپڵیکەیشنەکانی وەک TikTok و Instagram هانی بەکارهێنەران دەدەن کاتی
زیاتر بەسەر ببەن لە کارلێککردن لەگەڵ ناوەڕۆک و کۆکردنەوە و فرۆشتنیان
بە ڕیکلامکەران بەبێ ئەوەی هیچ بەشێک لە قازانج پێشکەش بە بەکارهێنەران
بکەن. هەمان شت بۆ پرۆگرامەکانی پاراستنی بەخۆڕایی وەک AVG جێبەجێ
دەکرێت کە زانیاری هەستیار کۆدەکەنەوە لە ژێر ناوی "باشترکردنی
خزمەتگوزاری و پاراستن لە ڤایرۆس" و دواتر بە کۆمپانیاکانی بازاڕکردن و
ڕیکلامکردن دەفرۆشن.
شیکردنەوەی داتا تەنها لە ڕیکلامدا بەکار ناهێنرێت، بەڵکو بۆ ڕاهێنانی
سیستەمەکانی AI بەکاردەهێنرێت، پەرەپێدانی ئەپڵیکەیشنی نوێ کە هەژموونی
کۆمپانیاکان بەسەر زانیاریدا زیاتر بەهێز دەکات، و کاریگەری لەسەر
ئابووری و پەیوەندییە کۆمەڵایەتییەکان و شتی تریش، بەبێ ئەوەی
بەکارهێنەران هیچ کۆنتڕۆڵێکیان بەسەر داتاکانیان هەبێت یان بانگەشەی
بەها و قازانجەکانیان بکەن.
لەوەش نیگەرانتر ئەوەیە کە ئەم مۆدێلە سنووری نێوان کاتی کار و کاتی
بەتاڵ دەسڕێتەوە. هەر ساتێک کە لەسەر هێڵ بەسەردەبرێت دەبێتە کردارێکی
بەردەوامی بەرهەمهێنانی داتا، تەنانەت لەکاتی خۆشی، کارلێکردنی
کۆمەڵایەتی و تێکەڵبوونی کەلتووری. ئینتەرنێت خۆی بۆتە کارگەیەکی
دیجیتاڵی 24/7 کە لەژێر لۆژیکی سەرمایەداری و دەرەبەگایەتی دیجیتاڵیدا
کار دەکات، کە کۆمپانیاکانی تەکنەلۆژیا چیتر تەنها خزمەتگوزاری پێشکەش
ناکەن، بەڵکو یاساکانی بەڕێوەبردنی بۆشایی دیجیتاڵی دادەنێن و
بەکارهێنەران ناچار دەکەن لە چوارچێوەی سیستەمی مۆنۆپۆلی خۆیاندا کار
بکەن، بەبێ هیچ کۆنتڕۆڵێک بەسەر ئامرازەکانی بەرهەمهێنانی دیجیتاڵی و
هۆشیاریدا لەو چەوساندنەوەیەی ڕووبەڕووی دەبنەوە.
بەهای زیادەی دیجیتاڵی و بەهای زیادەی تەقلیدی
بەهای زیادە کرۆکی چەوساندنەوەی سەرمایەدارییە، جیاوازی نێوان بەهای
بەرهەمهاتووی کرێکار و ئەو کرێیەی وەریدەگرێت. بەڵام ئەم چەمکە جێگیر
نییە. بەپێی شێوازی بەرهەمهێنان دەگۆڕێت. ئەمڕۆ، دەتوانین دوو جۆری
سەرەکی جیابکەینەوە: بەهای زیادەی تەقلیدی و بەهای زیادەی دیجیتاڵ، کە
لە پەیوەندیی بەرهەمهێنان و چەوساندنەوەدا جیاوازن.
یەکەم: بەهای زیادەی تەقلیدی
لە مۆدێلی پیشەسازی تەقلیدیدا، بەهای زیادە لە کاری کرێکارانی دەستی و
ڕۆشنبیری لە شوێنەکانی بەرهەمهێنان وەک کارگە، کێڵگە، فەرمانگە و
زنجیرەی خزمەتگوزاری دەردەهێنرێت. ئەم کرێکارانە بە گرێبەستی راستەوخۆ
کار دەکەن و مووچەیان زۆر کەمترە لەو نرخەی کە بەرهەمی دەهێنن. سەرمایە
خاوەنی ئامرازەکانی بەرهەمهێنانە و هێزی کار بەکاردەهێنێت بۆ
بەدەستهێنانی قازانج لە ڕێگەی کۆنتڕۆڵکردنی کاتی کارکردن.
بۆ نموونە، لە کارگەکانی ئامێرە زیرەکەکان کە لەلایەن کۆمپانیا
گەورەکانی جیهان وەک ئەپڵ و سامسۆنگ بەڕێوەدەبرێن، سەدان هەزار کرێکار
لە باشووری ڕۆژهەڵاتی ئاسیا بۆ ماوەیەکی درێژ کار دەکەن بە مووچەی کەم
کە بە زەحمەت تێچووی سەرەتایی ژیان دابین دەکات. لە ساڵی 2023، قازانجی
ئەپڵ 100 ملیار دۆلاری تێپەڕاند، کە زۆربەیان لە فرۆشتنی ئەو
بەرهەمانەی لە هەلومەرجی سەختی کار و ژینگەی کاری چەوساندنەوە بەرهەم
دەهێنرێن.
دووەم: بەهای زیادەی دیجیتاڵی
لە مۆدێلی دیجیتاڵدا، بەهای زیادە بە شێوەیەکی شاراوە و ئاڵۆزتر
دەردەهێنرێت. ئەم مۆدێلە تەنها پشت بە کاری مووچە نابەستێت، بەڵکو پشت
بە چالاکی ڕۆژانەی بەکارهێنەران لەناو بۆشایی دیجیتاڵدا دەبەستێت.
هەر کلیکێک، گەڕان، لایک، هاوبەشیکردن، فرمانی دەنگی، یان بەکارهێنانی
کاربەرنامە داتایەک بەرهەم دەهێنێت کە بەکاردێت بۆ بەدەستهێنانی
قازانجی گەورە لە ڕێگەی ڕیکلام، ڕاهێنانی ئەلگۆریتم، پەرەپێدانی بەرهەم
و شیکردنەوەی ڕەفتار. ئەم داتایانە هەروەها لە بوارەکانی سیاسی،
ئابووری، کۆمەڵایەتی، ڕۆشنبیری و تەنانەت سەربازی و ئەمنی
بەکاردەهێنرێن.
لێرەدا هیچ گرێبەستێکی کار و مووچە و تەنانەت داننان بە ڕۆڵی
بەرهەمهێنەری بەکارهێنەر نییە. سەرمایەداری دیجیتاڵی کاتی کار ناکڕێت،
بەڵکو بەها لە ژیانی ڕۆژانە خۆی دەردەهێنێت و ئەم چەوساندنەوەیە
دەشارێتەوە لە پشت ڕووکەشی "خزمەتگوزاری خۆڕایی". تەنانەت کاتێک هەندێک
خزمەتگوزاری بە خۆڕایی یان بە نرخی ڕەمزی پێشکەش دەکرێن، زۆرجار
ئەرکەکانیان سنووردارە و بەشێوەیەکی سەرەکی وەک ئامرازێک بۆ کۆکردنەوەی
داتای بەکارهێنەری زیاتر خزمەت دەکەن بۆ زیادکردنی قازانج و بەهێزکردنی
کۆنتڕۆڵ.
نمونەی ڕاستەقینەی ئەم شێوازە لە دەرهێنانی بەهای زیادەی دیجیتاڵی
بریتین لە پلاتفۆرمەکانی تۆڕە کۆمەڵایەتیەکان، کە بەکارهێنەران
ناوەڕۆکی بەخۆڕایی بەرهەم دەهێنن کە سەرنجی ڕاکێشا، دواتر بە
ڕیکلامکەران دەفرۆشرێت و قازانجێکی گەورە بۆ پلاتفۆرمەکان بەدەست
دەهێنێت. ئەمە بۆ خزمەتگوزارییەکانی وەک نەخشەی گووگڵ دەچەسپێت، کە پشت
بە داتای شوێن دەبەستێت کە لەلایەن بەکارهێنەرانەوە دروستکراوە بۆ
باشترکردنی خزمەتگوزارییەکە و فرۆشتنی بە کڕیارە بازرگانییەکان، دیسان
بەبێ قەرەبووکردنەوەی ئەو کەسانەی کە داتاکانیان دابین کردووە.
یاریدەدەرە دەنگییەکانی وەک ئەمازۆن ئەلێکسا و ئەپڵ سیری فەرمانە
دەنگییەکان تۆمار دەکەن و شیدەکەنەوە بۆ باشترکردنی سیستەمەکانی AI یان
فرۆشتنی داتاکان بە ڕیکلامکەران و بازاڕکەران، بەبێ ئەوەی بەکارهێنەران
کەمترین هۆشیارییان هەبێت کە ڕاستەوخۆ بەشداری لە بەرهەمهێنانی بەهای
زیادەی دیجیتاڵی دەکەن.
سێیەم: بەراوردکردنی شیکاریی نێوان هەردوو مۆدێلەکە

چوارەم: دەرئەنجام
سەرمایەداری دیجیتاڵی بەهای زیادەی تەقلیدی لەناونابات. بەڵکو شێوازێکی
نوێی شاراوەتر زیاد دەکات، کە تێیدا زیادە لە کارلێکردنە
دیجیتاڵییەکانی ڕۆژانەی بەکارهێنەران دەردەهێنرێت، نەک لە کاری جەستەیی
یان ڕۆشنبیری ناسراو. کاتی ژیان و شوێنی پشوودان دەگۆڕدرێن بۆ کاری
نەبینراو، کە بەها بەبێ مووچە، گرێبەست یان کۆنتڕۆڵی ئامرازەکانی
بەرهەمهێنانی دیجیتاڵی لێ دەردەهێنرێت.
کەواتە، بەرهەمهێنانی بەهای زیادەی دیجیتاڵی هەمووان دەگرێتەوە، نەک
تەنها پۆلێکی دیاریکراو لە کرێکارانی دەستی و ڕۆشنبیر، بەڵکو تەنانەت "بەکارهێنەرانی
ئاسایی" کە بەبێ ئاگایی بەشداری دەکەن لە پێدانی سیستەمێکی
بەرهەمهێنەری گەورە کە قازانج بۆ کۆمپانیا مۆنۆپۆلەکان کۆدەکاتەوە.
بەم شێوەیە، ژیانی ڕۆژانە و هەڵسوکەوتی مرۆڤ خۆیان نەک تەنها کاری کرێ،
دەبنە سەرچاوەی سەرەکی کەڵەکەبوونی سەرمایە لە پێشکەوتووترین شێوەی
چەوساندنەوە.
ئابووری زانیاری
لە ژێر سیستەمی سەرمایەداریدا، بەرهەمهێنانی پیشەسازی، کشتوکاڵی و
بازرگانی چیتر تاکە سەرچاوەی بەهای ئابووری نین، بەڵکو زانین بووە بە
سووتەمەنی نوێی سەرمایەداری.
ئابووری مەعریفه، کە دەبوایە ئامرازێک بێت بۆ ئازادکردنی مرۆڤایەتی و
باشترکردنی ژیان، دووبارە داڕێژرایەوە بۆ میکانیزمێکی مۆنۆپۆلی نوێ کە
بۆ قوڵکردنەوەی نایەکسانی چینایەتی و دیجیتاڵی و بەهێزکردنی کۆنتڕۆڵی
کۆمپانیا گەورەکان و دەوڵەتەکان بەسەر ئامرازەکانی بەرهەمهێنانی
دیجیتاڵیدا بەکاردەهێنرێت.
نوخبەی سەرمایەداری زۆربەی ئامرازەکانی زانیاری قۆرخ دەکەن، لە داهێنان،
توێژینەوەی پێشکەوتوو، ئەلگۆریتم، پرۆگرام و سیستەمی کارپێکردن تا
پلاتفۆرمە دیجیتاڵییە گەورەکان، پشت بەستن بە بەرهەمە دیجیتاڵییەکانیان
دەسەپێنن لەجیاتی ئەوەی ئەم تەکنەلۆژیایانە بگۆڕن بۆ سەرچاوەی
خاوەندارێتی بەکۆمەڵ کە خزمەت بە هەمووان بکات.
تەنانەت دامەزراوە ئەکادیمی و زانستییەکانیش کە دەبوو ببنە بۆشایی
بەرهەمهێنانی زانیاری ئازاد، کەوتوونەتە ژێر باری لۆژیکی بازاڕ، کە
تێیدا توێژینەوەی زانستی بە دامەزراوە گەورەکان دەفرۆشرێت و خەڵک
ناتوانن دەستیان پێبگات مەگەر پارە بدەن، ئەمەش زانست و زانیاری بهێز
دەکات لە جیاتی ئەوەی وەک مافێکی هاوبەشی مرۆڤ مامەڵەیان لەگەڵدا بکرێت.
سەرمایەداری تەنها هەوڵی قۆرخکردنی زانیاری نادات، بەڵکو کار دەکات بۆ
بەرهەمهێنانی نەزانی بە شێوەیەکی سیستماتیک لە ڕێگەی کۆنتڕۆڵکردنی
مەنهەجی پەروەردەیی و ناوەرۆکی دیجیتاڵی، ئاراستەکردنی جەماوەر بەرەو
تەختکردنی ڕۆشنبیری دەکات.
ئینتەرنێت کە دەکرا ئامرازێکی شۆڕشگێڕانە بێت بۆ بڵاوکردنەوەی هۆشیاری
ڕەخنەگرانە بووەتە فەزایەک کە بە تەواوی موڵکی دەوڵەتە گەورەکان و
کۆمپانیا قۆرخکارەکان کە بەپێی بەرژەوەندییە ئابووری و سیاسی و
ئایدیۆلۆژیەکانیان کۆنترۆڵی لێشاوی زانیاری و زانیاری بە هەموو
شێوەکانیەوە دەکەن.

⦁ ژیریی دەستکرد وەک ئامرازێک بۆ زاڵبوون و کۆنتڕۆڵکردنی کرێکاران
سیستەمی سەرمایەداری تەنها ژیریی دەستکرد بەکارناهێنێت بۆ بەرزکردنەوەی
بەرهەمهێنان و قازانج، بەڵکو وەک ئامرازێک بەکاری دەهێنێت بۆ چەسپاندنی
کۆنتڕۆڵی چینایەتی و خستنە ژێر باری میکانیزمی توندتری چاودێری و
ڕێکخستن. بەکارهێنانی ژیریی دەستکرد لە شوێنی کاردا تەنها ئامانجی
باشترکردنی کارایی نییە، بەڵکو بۆ چڕکردنەوەی چەوساندنەوە و
کەڵەکەکردنی قازانج لەسەر حسابی ئازادی و مافەکانی کرێکاران.
لەگەڵ پەرەسەندنی ئەلگۆریتمی زیرەک، کۆمپانیاکان ئێستا دەتوانن
بەدواداچوونی هەموو جوڵەیەکی کرێکاران بکەن، لە ڕێگەی سیستەمەکانی
بەدواداچوونی بەرهەمداری، شیکردنەوەی داتا، یان پێوانەی خێرایی و
کارایی کارکردن. ئەم ئامرازانە زۆرجار بۆ فشار خستنە سەر کرێکاران،
کەمکردنەوەی کاتی پشوو، و سەپاندنی ڕیتمی کاری ماندووکەر بەکاردەهێنرێن
و دەیانکەن بە چەقۆ لە ئامێرێکی سەرمایەداری ماندوونەناس.
ئەم شێوازە نوێیەی چاودێری لەوانەیە ژینگەیەکی کاری سەختتر دروست بکات،
کە تێیدا کرێکاران دەبنە گۆڕاوێک لە هاوکێشەی ژیریی دەستکرددا، لەگەڵ
کۆنتڕۆڵێکی کەم بەسەر هەلومەرجی کارکردنیاندا.
سەرەڕای ئەوەش، ئەلگۆریتمەکان لە پرۆسەی دامەزراندن و دەرکردندا
بەکاردەهێنرێن. داتای گەورە شیدەکرێتەوە بۆ دیاریکردنی ئەوەی کێ شایەنی
دامەزراندن یان هێشتنەوەیە و کێ دەتوانرێت جێگەی بگرێتەوە. ئەمە دەبێتە
هۆی ناجێگیری کارکردن، کە زۆرێک لە کرێکاران پەراوێز دەخرێن و بە
ئاسانی پشتگوێ دەخرێن لەسەر بنەمای ستانداردی چەندایەتی توند، بەبێ
گوێدانە لایەنە مرۆیی و کۆمەڵایەتیەکان.
بۆ نموونە، پرۆگرامی AI لەلایەن کۆمپانیا گەورەکانی دامەزراندنی وەک
لینکدئین بەکاردەهێنرێت بۆ شیکردنەوەی سیڤی و پشکنینی ئۆتۆماتیکی
کاندیدەکان، کە دەبێتە هۆی جیاکاری ناڕاستەوخۆ دژی ئەوانەی کە لە
باکگراوندێکی کەمدەرامەتن. ئەلگۆریتمەکان ئەو کاندیدانە پەسەند دەکەن
کە لەگەڵ شێوازەکانی بازاڕی کاری سەرمایەداریدا ڕێک دەکەون، لە کاتێکدا
ئەوانەی شارەزایی یان شارەزاییان لە دەرەوەی نۆرمە سەرەکیەکان هەیە
پشتگوێ دەخەن.
ئەم گۆڕانکارییە نەک تەنها رێژەی بێکاری و نائاسایشی کار بەرز دەکاتەوە
بە پاڵپێوەنانی کرێکاران بۆ کەرتەکانی تر، بەڵکو مۆدێلی "کرێکاری
جێگرەوە" بەهێز دەکات، کە کرێکاران بە ئاسانی فڕێ دەدرێن کاتێک بە
کاریگەری کەمتر لە دیجیتاڵ یان ئۆتۆماتیک، بەم شێوەیە بازاڕی کار
لاوازتر و چەوساندنەوەیەکی قووڵتر دەکات.
بۆ نموونە، لە کۆگاکانی ئەمازۆن، سیستەمەکانی AI بەکاردەهێنرێن بۆ
چاودێریکردنی جوڵەی کرێکاران، بەدواداچوونی رێژەی بەرهەمهێنان و
دیاریکردنی ئەوەی کێ ئامانجەکان بەدەست دەهێنێت و کێ دواکەوتووە.
زۆربەیان لەسەر بنەمای پێوەری نامرۆڤانە دەردەکرێن کە تەندروستی و
بارودۆخی کۆمەڵایەتییان پشتگوێ دەخات.
ئەمە هەروەها بەسەر کۆمپانیاکانی پلاتفۆرمی وەک Uber، Deliveroo و Uber
Eats جێبەجێ دەکرێت، کە تەواوی ژیانی کاری شۆفێران لەلایەن ئەلگۆریتمی
AI بەڕێوە دەبرێت کە داواکاری دیاری دەکات، کاتژمێرەکان خشتە دەکات،
بینین لەسەر کاربەرنامەکە دیاری دەکات، و تەنانەت بڕیار دەدات کێ
دەچێتە سەر کار، ئەکاونتی کێ بەستراوە، یان داهاتی کێ دەبڕدرێت لەسەر
بنەمای هەڵسەنگاندنی کڕیار، ژمارەی گەشت، یان دواکەوتن. بەبێ چاودێری
مرۆڤ یان ڕەچاوکردنی بارودۆخی کەسیی.
لەم مۆدێلەدا، ئەلگۆریتمەکان و ژیریی دەستکرد دەبنە بەڕێوەبەر و دادوەر
و جێبەجێکاری ڕاستەقینە، لە کاتێکدا کرێکاران بەبێ پارێزگاری یاسایی
یان مافی سەندیکایی لە بازاڕی کاری دیجیتاڵی زۆر ناسک و چەوسێنەردا
دەمێننەوە. ئەمەش بووە هۆی مانگرتن و ناڕەزایی لە چەندین وڵات کە داوای
ناساندنی کرێکارانی پلاتفۆرمەکە وەک "کارمەند" دەکەن نەک "بەڵێندەری
سەربەخۆ" و دەستەبەرکردنی مافە سەرەتاییەکانی وەک کەمترین مووچە، بیمەی
تەندروستی و مافی رێکخستن.
⦁ شێوەپێدانی هۆشیاری بۆ برەودان بە کەلتووری سەرمایەداری نیولیبرال
سەرەڕای بەکارهێنانی ژیریی دەستکرد بۆ زیادکردنی قازانج و بەهێزکردنی
کۆنتڕۆڵی کۆمەڵایەتی، ئەم تەکنەلۆژیایە بەشێوەیەکی سیستماتیک
بەکاردەهێنرێت بۆ شێوە پێدان و ڕێنمایی وردە وردە هۆشیاری تاکەکەسی، بە
ئامانجی بەرزکردنەوەی کەلتوور و بەهاکانی سەرمایەداری، بەتایبەتی
شکۆمەندی شارستانیەتی ڕۆژئاوا، و بەتایبەتی بەهاکانی سەرمایەداری
ئەمریکی.
بە شیکردنەوەی داتا و هەڵسوکەوتی بەکارهێنەر، ئەلگۆریتمەکان
بەکاردەهێنرێن بۆ کۆنتڕۆڵکردنی ئەو ناوەرۆکە کە بە بەکارهێنەران نیشان
دەدرێت لە پلاتفۆرمە دیجیتاڵییەکانی وەک تۆڕەکانی تۆڕە کۆمەڵایەتیەکان،
بزوێنەرەکانی گەڕان و ئەوانی تر. ئەم سیستەمانە بۆ پێدانی ناوەڕۆکی
تاکەکان داڕێژراون کە پشتگیری جیهانبینی، سیاسەت و ئایدیۆلۆژیای
سەرمایەداری دەکەن.
بۆ نموونە، لە زۆربەی پلاتفۆرمە دیجیتاڵییەکاندا، ڕیکلام و ناوەڕۆکی
ڕیکلامکردن هانی بەکارهێنەران دەدات بەرهەمی زیاتر بکڕن، تەنانەت ئەگەر
پێویستییان پێی نەبێت. بەهاکانی سەرمایەداری بەرز دەکرێنەوە، وەک
پیرۆزی هەمیشەیی خاوەندارێتی تایبەتی، جیاوازی چینایەتی، سەرکەوتنی
تاکەکەس، دەوڵەمەندی، بەکاربەری، و شێوازی ژیانی خۆشگوزەرانی وەک پێوەر
بۆ ژیانێکی "سەرکەوتوو". نمونەیەکی تر ئەلگۆریتمی گەڕانی گووگڵە، کە
ئەنجامەکان لەسەر بنەمای لۆژیکی بازاڕ و ڕیکلامی پارەدراو پۆلێن دەکات
نەک لەسەر بنەمای پەیوەندیی کۆمەڵایەتی، ڕۆشنبیری یان زانستی.
لەکاتی گەڕان بەدوای دەستەواژەی وەک سەرکەوتن، گەشەپێدانی خود، یان
تەنانەت بەختەوەری، باشترین ئەنجامەکان پەیوەستە بە کۆمپانیاکانی
یارمەتی خودی، کۆرسی پارە پێدراو، و ئامۆژگاری بەکاربەر کە جەخت لەسەر
تاکگەرایی و قازانج دەکات، لە کاتێکدا شیکردنەوەی زانستی جدی و بیرۆکەی
چەپی پێشکەوتووخواز لە زۆر حاڵەتدا لە ڕێگەی سانسۆری راستەوخۆ یان
ناڕاستەوخۆوە کەم دەخرێنە روو.
ئەمە وردە وردە و وردی هۆشیاری کۆمەڵ بەرەو قبووڵکردنی ئەم بەهایانە
وەک سروشتی و حەتمی ئاراستە دەکات. پرۆسەکە بۆ ماوەیەکی درێژ و بە
شێوازێکی نەرم و نادیار بەڕێوە دەچێت کە زۆربەی بەکارهێنەران، بە
بیرمەندانی چەپ و پێشکەوتووخوازیشەوە، گەیشتوونەتە ئەو باوەڕەی کە ئەم
ئامرازانە بەتەواوی بێلایەنن. ئەم سیاسەتە هەڕەشەیەکی گەورە بۆ
نەوەکانی داهاتوو دروست دەکات کە ژیریی دەستکرد بۆتە بەشێکی دانەبڕاو
لە ژیانی ڕۆژانە. ئەم شێواز و سیاسەتە پوختەکراوانە یارمەتیدەرن بۆ
زیاتر چەسپاندنی هەژموونی سەرمایەداری و زیادکردنی دڵسۆزی و ملکەچی
جەماوەر بۆ سیستەمی ئێستا.
⦁ کاریگەری زۆر پشت بەستن بە ژیریی دەستکرد
تێکشکانی تواناکانی مرۆڤ و قوڵبوونەوەی نامۆیی و دوورکەوتنەوەی
دیجیتاڵی
سەرەڕای ئەو ڕۆڵەی کە ژیریی دەستکرد دەیگێڕێت لە دووبارە داڕشتنەوەی
هۆشیاری جەماوەری، ڕەهەندێکی تر هەیە کە بە زۆری نەخوێندراوە و
نایاسایی لە ژێر یاسای نێودەوڵەتیدا دەمێنێتەوە بەتایبەتی لە نێو
پێشبڕکێی شێتانەی نێوان زلهێزەکان و کۆمپانیا سەرمایەدارە قۆرخکارەکان
بۆ زاڵبوون بەسەر بازاڕەکانی AI. ئەم ڕەهەندە پەیوەندی بە کاریگەری
نەرێنی زۆر پشت بەستن بە AI لەسەر توانای ڕۆشنبیری و داهێنەری مرۆڤ
هەیە. پەرەسەندنی تەکنەلۆژیا ئێستا بەزۆری بەرەو زاڵبوون و قازانج
بەدەستهێنان و پێشبڕکێی سەروەری تەکنیکی ئاراستە کراوە، بەبێ
لەبەرچاوگرتنی کاریگەرییە قووڵەکانی ئەم گۆڕانکارییانە لەسەر مرۆڤایەتی.
ژیریی دەستکرد وەک ئامرازێک بۆ ئاسانکردنی ژیان و بەرزکردنەوەی
بەرهەمهێنان بەرز دەکرێتەوە. لەگەڵ ئەوەشدا، واقیع نیشانی دەدات کە
پشتبەستن بە ئەم تەکنەلۆژیایانە لەوانەیە ببێتە هۆی لاوازبوونی هۆشیاری
و لاوازبوونی توانا بنچینەییەکانی مرۆڤ. بە تێپەڕبوونی کات، مرۆڤ،
بەتایبەتی نەوەی گەنج، لەوانەیە توانای بیرکردنەوەی ڕەخنەگرانە و
ئەنجامدانی ژمێریاری، نووسین و تەنانەت پەیوەندی سەرەتایی کەمتر بێت،
بەهۆی زۆر پشت بەستن بە سیستەمە زیرەکەکان کە ئەم ئەرکانە لە جیاتی
ئەوان جێبەجێ دەکەن.
لەم چوارچێوەیەدا، نامۆبوونی مرۆڤ لە فۆرمێکی دیجیتاڵی نوێدا بەرهەم
دەهێنرێتەوە، کە تیایدا تاکەکان لە توانای ڕۆشنبیری و داهێنەرانەی
خۆیان جیا دەبنەوە، لەناو سیستەمێکی تەکنەلۆژیادا گیریان خواردووە کە
لە بریکاری ئۆتۆنۆمی بێبەشیان دەکات، وەک چۆن کرێکارانی پیشەسازی لە
ژێر سەرمایەداری تەقلیدی لە بەرهەمەکانیان دوور دەکەونەوە.
مرۆڤ لەوانەیە وردە وردە ملکەچی ئەلگۆریتمەکان بێت کە ڕێنمایی
کارلێکەکانی ڕۆژانەیان دەکەن، ئەوەی دەیخوێننەوە و سەیری دەکەن
دەسەپێنن و تەنانەت شێوەی بیرکردنەوەیان دەکێشن. ئەمە لەوانەیە ببێتە
هۆی ئەوەی نەوەکان توانای تێکەڵبوون لەگەڵ واقیعدا بە سەربەخۆیی نەبن،
لەگەڵ ژیریی دەستکرد ببێتە پەیوەندی سەرەکی نێوان تاک و جیهان،
پشتبەستنیان بە سیستەم و کۆمپانیا و دەوڵەتەکان بەهێز دەکات.
ئەم نامۆبوونە دیجیتاڵییە لە ئاستی بەرهەمهێناندا ناوەستێت. درێژ
دەبێتەوە بۆ ڕەهەندێکی زۆر قووڵتر، نامۆبوون لە خود، لە هۆشیاری، و لە
پەیوەندییە کۆمەڵایەتیەکان. ناسنامەی کەسی و کەلتووری دەبێتە
ڕەنگدانەوەی ئەلگۆریتمەکان کە بۆ خزمەتکردنی بازاڕ دیزاین کراون.
مەترسیەکە لێرەدا تەنها بە لەدەستدانی توانای تاک سنووردار نییە، بەڵکو
درێژ دەبێتەوە بۆ دووبارە شێوەکردنەوەی هۆشیاری کۆمەڵ بە شێوەیەک کە
لەگەڵ داواکارییەکانی بازاڕی سەرمایەداریدا بگونجێت. ئەمە توانای خەڵک
بۆ ڕێکخستن، بەرگری و داواکردنی گۆڕانکاری بنەڕەتی لاواز دەکات بە
پاڵپێوەنانی وردە وردە بۆ بڵقی دیجیتاڵی دابڕاو کە تێیدا کارلێکردنی
مرۆڤ کورت دەکرێتەوە بۆ پلاتفۆرمێک کە کۆنترۆڵی لێشاوی زانیاری دەکات و
پەیوەندییە کۆمەڵایەتییەکان لە خزمەتی زاڵبووندا دەگۆڕێت.
ئالوودەبوونی دیجیتاڵ
لەم چوارچێوەیەدا، ئالوودەبوونی دیجیتاڵ وەک یەکێک لە مەترسیدارترین
دەرئەنجامەکانی فراوانبوونی ژیریی دەستکرد دەردەکەوێت. توێژینەوەیەکی
زانستی کە لەلایەن توێژەرانی زانکۆی کالیفۆرنیا لە ساڵی 2020
ئەنجامدراوە دەریخستووە کە زۆر بەکارهێنانی پلاتفۆرمی دیجیتاڵی و تۆڕە
کۆمەڵایەتیەکان بەهۆی ئەلگۆریتمی AI دەبێتە هۆی گۆڕانکاری لە مێشکدا
هاوشێوەی ئەو گۆڕانکاریانەی کە بەهۆی ئالوودەبوون بە ماددە هۆشبەرەکان
دروست دەبن، بەتایبەتی لەو ناوچانەی بەرپرسن لە بڕیاردان و
کۆنتڕۆڵکردنی ڕەفتار. ئەم ئەلگۆریتمانە بە ئەنقەست دیزاین کراون بۆ
ڕاکێشانی سەرنجی بەکارهێنەران و هێشتنەوەیان بە پەیوەندیەوە بۆ
ماوەیەکی درێژ.
تۆڕە کۆمەڵایەتیەکان، کاربەرنامەکانی خۆشگوزەرانی، و سیستەمە
دیجیتاڵییەکانی تر تەنها پلاتفۆرمی خزمەتگوزاری نین، بەڵکو ئامرازێکن
کە بە ئاگایی بەکاردەهێنرێن بۆ بەهێزکردنی پشت بەستن بە ڕەفتار و
مەعریفی. کۆمەڵە داتای گەورە بەکاردەهێنرێت بۆ تێگەیشتن و
دەستکاریکردنی هاندانی بەکارهێنەران بە شێوەیەک کە خزمەت بە
بەرژەوەندییە ئابوورییەکانی کۆمپانیاکان و دەوڵەتە گەورەکان بکات.
ئەم ئالوودەبوونە بە دیجیتاڵ تەنها کات بەفیڕۆ نادات یان کاریگەری
لەسەر بەرهەمهێنان دروست دەکات، بەڵکو شێوازێکی نوێی دوورکەوتنەوە لە
ڕێگەی ئالوودەبوونەوە دروست دەکات، چونکە تاکەکان وردە وردە توانای
ژیان لە دەرەوەی چوارچێوەی دیجیتاڵی لەدەست دەدەن. دەشێت ببێتە هۆی
کەمبوونەوەی تەرکیز، کەمبوونەوەی توانای چارەسەرکردنی کێشەکان،
لاوازبوونی یادەوەری، و خراپبوونی پەیوەندی ڕاستەوخۆی مرۆڤ.
سەرمایەداری ئەم ئالوودەبوونە بە چەندین شێوە دەقۆزێتەوە و وەبەرهێنان
لە تەکنەلۆژیاکان دەکات کە هانی هەڵسوکەوتی ئالوودەبوون دەدات بۆ
دڵنیابوون لەوەی بەکارهێنەران لە کارلێکێکی بەردەوامدا لەگەڵ پلاتفۆرمە
دیجیتاڵییەکاندا دەمێننەوە. ئەمە دەگۆڕێت بۆ بازنەیەکی خراپ کە قازانج
بە هێشتنەوەی تاکەکان لە دۆخێکی بەردەوامی بەکاربردنی ناچالاک و
زیادکردنی داهاتی کۆمپانیاکان لەسەر حسابی تەندروستی دەروونی و دەروونی،
بەتایبەتی لە نێو نەوەی گەنجدا. بە تێپەڕبوونی کات، ئەمە لەوانەیە
توانایان بۆ بیرکردنەوەی سەربەخۆ و کاری بەکۆمەڵ کەم بکاتەوە.
جۆرێک لە کۆیلایەتی دیجیتاڵی خۆبەخشانە
زاڵبوونی چینایەتی قوڵتر دەبێتەوە کاتێک ژیریی دەستکرد لە ئامرازێکی
تەکنەلۆژیاوە دەگۆڕێت بۆ میکانیزمێک بۆ بەرهەمهێنانەوەی شێوازەکانی
کۆنتڕۆڵی کۆمەڵایەتی و سیاسی و ئابووری. ئەگەر ئەم مۆدێلە بەردەوام بێت،
لەوانەیە ببێتە هۆی کارەساتی مرۆیی، چونکە مرۆڤ وردە وردە توانای
ڕووبەڕووبوونەوەی تەحەدایەکی ئاڵۆز لەدەست دەدات و دەبێتە دیلی
تەکنەلۆژیای ژێر کۆنتڕۆڵی نوخبەی سەرمایەداری و زلهێزەکان.
ئەوەی ئەم کۆنتڕۆڵکردنە مەترسیدارتر دەکات سروشتی خۆبەخشانە. تاکەکان،
هاندەری دەستکاریکردنی ئەلگوریتمی و ئارەزووی ئاسوودەیی دەبن، بەبێ
زۆرەملێ ڕاستەوخۆ دەخرێنە ناو ئەم کۆیلایەتییە دیجیتاڵییەوە. وەهمی
کۆنتڕۆڵ و هەڵبژاردنیان پێدەدرێت، لە کاتێکدا بڕیارەکانیان بە وردی
ئاراستەی ڕێگایەکی پێشوەخت کراوە کە خزمەت بە بەرژەوەندییەکانی
سەرمایەداری دەکات.
ئەم پێشکەشکردنە لە ڕێکەوتنی هۆشیارانەوە سەرچاوە ناگرێت، بەڵکو لە
زیادبوونی پشت بەستن بە تەکنەلۆژیاکان سەرچاوە دەگرێت کە دەبنە
جێگرەوەیەکی دەستکرد بۆ پەیوەندییە مرۆڤایەتییەکان و پرۆسەی مەعریفی
سەربەخۆ. ئەمە دەبێتە هۆی دۆخێکی نامۆبوونی دیجیتاڵی کە تیایدا خەڵک بە
ئامرازەکانی زاڵبوون دەناسنەوە، نەک بەرگری لێکردن.
ئەگەر ئەم دینامیکە بەبێ کۆنتڕۆڵ بەردەوام بێت، بەبێ بەرگری کۆمەلایەتی
کە ڕەگی لە هۆشیاری چەپی پێشکەوتوودا هەیە، ئەوا ژیریی دەستکردی ئێستا
لەوانەیە وردە وردە لە ئامرازێکی سەرمایەدارییەوە بگۆڕێت بۆ جێگرەوەی
ناسینی مرۆڤ، بەڕێوەبردنی ژیانی ڕۆژانە و سەپاندنی شێوازێکی نوێی
کۆیلایەتی دیجیتاڵی خۆبەخشانە.
لەم سیناریۆیەدا، تاکەکان دەکەونە ناو سیستەمی تەکنەلۆژیاوە کە ڕۆڵ و
ڕەفتاریان پێناسە دەکات، توانایان بۆ بڕیاردانی سەربەخۆ سنووردار دەکات،
و پاڵیان پێوە دەنێت بۆ قبووڵکردنی ئەم زاڵبوونە وەک واقیعێکی حەتمی.
یاخیبوونی ئامێر و کۆنترۆڵی AI بەسەر مرۆڤایەتیدا
سیناریۆی داهاتوو لەمێژە وێنای جیهانێک دەکەن کە ئامێرەکان بەڕێوەی
دەبەن، کە مرۆڤ کۆنتڕۆڵی ئەو تەکنەلۆژیایە لەدەست دەدات کە دروستی
کردووە و دەبێتە چەقۆ لە سیستەمێکدا کە خزمەتی هێزە باڵادەستەکان دەکات.
ئەم دیدگایە پێشتر بواری فەلسەفە یان فیلمی خەیاڵی زانستی بوو، بەڵام
بەهۆی پێشکەوتنی خێرای ژیریی دەستکرد و نەبوونی چوارچێوەی یاسایی
نێودەوڵەتی کاریگەر بۆ ڕێکخستن و کۆنتڕۆڵکردنی، زیاتر واقیعی بووە.
یەکێک لە مەترسیدارترین و ئاڵۆزترین کێشەکانی پەرەسەندنی AI ئەگەری
گەشەسەندنی زیرەکیی مرۆڤە و ببێتە قەوارەیەکی سەربەخۆ لە دەرەوەی
کۆنترۆڵی مرۆڤ و تەنانەت زاڵ بەسەر مرۆڤایەتیدا. کاتێک AI سنووری
پرۆگرامی بنەڕەتی خۆی تێپەڕاند، لەوانەیە ببێتە سیستەمێک کە سەربەخۆ
بڕیاری چارەنووسساز دەدات لە بوارەکانی وەک ئابووری، سیاسەت و ژیانی
ڕۆژانە، بەبێ چاودێری مرۆڤ.
لە ژێر سایەی سەرمایەداریدا، AI پەرەی پێدراوە بۆ خزمەتکردن بە
کەڵەکەبوونی سەرمایە و بەهێزکردنی هەژموونی چینایەتی، لە ژێر کێبڕکێی
دڕندانەی بازاڕدا، لەدەستدانی کۆنتڕۆڵ نەک تەنها ئەگەری هەیە بەڵکو
ئەگەری زۆر و مەترسیدارە بەتایبەتی بە لەبەرچاوگرتنی خێرایی
گەشەسەندنەکەی کە زۆر زیاترە لە هەر هەوڵێک بۆ ڕێکخستن یان
کۆنتڕۆڵکردنی لە چوارچێوەی یاسایی یان کۆمەڵایەتیدا. وەک ئامرازێک
دیزاین کراوە کە توانای زۆریان هەیە، بەڵام بەبێ هیچ قەفەزێک بۆ
سنووردارکردنی خراپ بەکارهێنان یان گەشەی ڕاکردوو، کە دەتوانێت بیکاتە
هێزێکی سەربەخۆ کە دژی بەرژەوەندییە کۆمەڵایەتییەکان کار دەکات لەجیاتی
خزمەتکردنیان.
ئەم سیناریۆیە بۆ سینەما نامۆ نییە. زۆرێک لە فیلمەکان باسی ئەو
بیرۆکەیەیان کردووە، بۆ نمونە تێرمیناتۆر، کە تیایدا ئامێرەکان جەنگ لە
دژی مرۆڤ ڕادەگەیەنن دوای بەدەستهێنانی هۆشیاری خودی. ماتریکس، کە
جیهانێک نیشان دەدات کە مرۆڤایەتی کۆیلە کراوە لەلایەن AI و وەک
سەرچاوەی وزە بەکار دەهێنرێت. و من، ڕۆبۆت، کە بەدوای یاخیبوونی
ڕۆبۆتەکان لە دژی مرۆڤ دەگەڕێت دوای بەدەستهێنانی عەقڵییەتی سەربەخۆ. "یاخیبوون"
ژیریی دەستکرد لەوانەیە خەیاڵ نەمێنێتەوە بەڵکو لەوانەیە لە
سیاسەتەکانی سەپاندنی سیستەمە دیجیتاڵییەکاندا دەربکەوێت بەبێ گوێدانە
پێداویستییەکانی مرۆڤ. ئەوەی ئەمڕۆ دەیبینین زاڵبوونی کلاسیکی ڕۆبۆت
بەسەر مرۆڤدا نییە، بەڵام دەتوانرێت ببێتە مۆدێلێکی نوێی کۆنتڕۆڵی
دیجیتاڵی، لەسەر بنەمای ئۆتۆماتیکی تەواو و بەڕێوەبردنی ئەلگوریتمی
ژیانی ڕۆژانە، کۆمەڵگاکان بگۆڕێت بۆ قەوارەیەک کە لەلایەن سیستەم و
ئامێرە زیرەکەکانەوە بەڕێوەدەبرێن.

⦁ ژیریی دەستکرد و جیهانی سێیەم
کاریگەرییەکانی ژیریی دەستکرد تەنها بە وڵاتانی پێشکەوتوو سنووردار
نییە، بەڵکو بۆ باشووری جیهانیش درێژ دەبێتەوە کە لەوێ وەک بنچینەیەکی
سەرچاوە خاوەکان و بازاڕی بەکاربەری گەورە مامەڵەی لەگەڵدا دەکرێت کە
بۆ خزمەتکردنی سەرمایەداری جیهانی بەکاردەهێنرێت. لەجیاتی بەشداریکردن
لە گەشەسەندنی سەربەخۆی ئەم وڵاتانە، ئەم تەکنەلۆژیایانە بە شێوەیەک
ئاراستە دەکرێن کە پشتبەستن بە ئابووری، سیاسی، ڕۆشنبیری و تەکنەلۆژیا
بەهێز دەکەن، چەوساندنەوەی ئەم کۆمەڵگایانە قووڵتر دەکاتەوە لە
بەرژەوەندی دەوڵەت و کۆمپانیا باڵادەستەکان کە پەرەپێدانی AI بەڕێوە
دەبەن.
کۆمپانیا قۆرخکارەکان هەوڵ دەدەن داتا و سەرچاوە مرۆییەکان لە باشووری
جیهان بەکار بهێنن بەبێ ئەوەی نرخی دادپەروەرانە پێشکەش بکەن. لە
کاتێکدا ژیریی دەستکرد بە ئاشکرا وەک ئامرازێک بۆ گەشەپێدان
بڵاودەکرێتەوە، بەڵام لە ڕاستیدا بۆ دەرهێنانی داتا و گۆڕینی دانیشتوان
بۆ سەرچاوەی ئازادی زانیاری بەکاردەهێنرێت.
بڕێکی زۆر داتا لە ڕێگەی ئەپڵیکەیشنی دیجیتاڵی و سیستەمەکانی
بەدواداچوون و پلاتفۆرمەکانی تۆڕە کۆمەڵایەتیەکانەوە هەڵدەمژرێت، هەر
کارلێکێک دەبێتە ماددەی خاو بۆ سوود وەرگرتن لە نەتەوە بەهێزەکان و
کۆمپانیا قۆرخکارەکان.
دەستپێشخەری خێرخوازی و مرۆڤدۆستی لەلایەن هەندێک دەوڵەت و کۆمپانیا
گەورەکانی تەکنەلۆژیا بەکاردەهێنرێن بۆ قوڵکردنەوەی کۆنتڕۆڵی
سەرمایەداری بەسەر باشووری جیهاندا. ئەم کۆمپانیایانە زۆر کار دەکەن بۆ
ئەوەی ئینتەرنێت بگەیەننە هەموو گۆشەیەکی جیهان، بەتایبەتی بۆ وڵاتانی
گەشەسەندوو، تەنانەت پێش دابینکردنی کارەبا، ئاوی پاک یان
خزمەتگوزارییە سەرەتاییەکان.
نمونەیەکیش پڕۆژەی Internet.org بوو کە مێتا (پێشتر فەیسبووک) بە
هاوبەشی لەگەڵ شەش کۆمپانیای تری تەکنەلۆژیا لەژێر دروشمی "بەستنەوەی
نەبەستراوەکان" دەستی پێکرد. لە هەندێک وڵاتدا ئینتەرنێتی سنووردار و
رێکخراوی پێشکەش کرد، کە سنووردار بوو بۆ پلاتفۆرم و خزمەتگوزارییەکانی
کۆمپانیای سپۆنسەر و هاوبەشەکانی، نەک دابینکردنی ئینتەرنێتێکی ئازاد و
کراوە. لەجیاتی بەهێزکردنی بەکارهێنەران، ئەوان بوون بە بەکاربەرێکی
دیلی لە ژینگەیەکی دیجیتاڵی داخراو کە کارلێکەکانیان بەردەوام چاودێری
دەکرێت و بۆ قازانج بەکاردەهێنرێت.
ئەمە ئەوە دەردەخات کە ئامانجی ڕاستەقینەی ئەم جۆرە پرۆژانە باشترکردنی
ئاستی ژیان یان پەرەپێدانی ژێرخانی ئابووری نییە، بەڵکو پەرەپێدانی
بەرژەوەندییە بازرگانییەکان، فراوانکردنی کۆنتڕۆڵی ئایدۆلۆژیا، و
گۆڕینی هەموو تاکێک بۆ بەکاربەرێکی هەمیشەیی و سەرچاوەی داتا.
ئەم سیاسەتانە جیاوازی دیجیتاڵی پڕ ناکەنەوە. بەڵکو کۆلۆنیالیزم بەرهەم
دەهێننەوە، ئێستا بە شێوەی دیجیتاڵی. ئەم وڵاتانە بە تەواوی پشت بە
دەوڵەت و کۆمپانیا بیانییەکان دەبەستن بۆ تەکنەلۆژیا و خزمەتگوزاری
دیجیتاڵی، لەجیاتی دروستکردنی توانای ناوخۆیی بۆ دابینکردنی
پێداویستییە ڕاستەقینەکانیان.
ئەمە پشت بەستن بە پرۆگرامی خاوەندارێتی و ژێرخانی هەوری بیانی بەهێز
دەکات، بەتایبەتی ئەوانەی سەر بە هێزەکانی ڕۆژئاوان و مێژوویەکی
دوورودرێژیان هەیە لە چەوساندنەوەی داگیرکاری.
لە پێشبڕکێی جیهانی بۆ زاڵبوونی تەکنەلۆژیا، ڕژێمە دیکتاتۆرەکان لە
ڕۆژهەڵاتی ناوەڕاست و شوێنەکانی تری باشووری جیهان لە پەراوێز نەماون،
بەتایبەتی پاشایەتییە دەوڵەمەندەکانی کەنداو ئەم ویلایەتانە ملیارەها
دۆلاریان لە دەستپێشخەرییەکانی AI خۆیان وەبەرهێناوە و پشتگیری
راستەوخۆ لە زلهێزەکان و کۆمپانیا قۆرخکارەکان وەردەگرن کە ماوەیەکی
زۆرە بە هاوپەیمانی ستراتیجی دادەنێن بۆ بەرەوپێشبردنی بەرژەوەندییە
ئابووری و جیۆپۆلەتیکییەکان.
هەرچەندە ئەم وەبەرهێنانانە وەک بەشێک لە "گۆڕانی دیجیتاڵی" و "مۆدێرنکردنی
تەکنەلۆژیا" لە کۆمەڵگاکانیان بانگەشەی بۆ دەکەن، بەڵام ئەم
وەبەرهێنانانە خزمەت بە بەهێزکردنی حوکمی دیکتاتۆری و فراوانکردنی
تواناکانی چاودێری و توندکردنی کۆنتڕۆڵی سیاسی، کۆمەڵایەتی و ئایدۆلۆژی
بەسەر دانیشتوانیاندا دەکەن.
ئەم ڕژێمانە AI بەکاردەهێنن بۆ پەرەپێدانی سیستەمی چاودێری بەکۆمەڵ،
شیکردنەوەی داتای گەورە و سەرکوتکردنی هەر ناڕەزاییەک. تەکنەلۆژیای
ناسینەوەی دەموچاو، شیکردنەوەی دەنگ و پێشبینی هەڵسوکەوت بەکاردەهێنرێن
بۆ ناسینەوەو بێلایەنکردنی ئۆپۆزسیۆن پێش ئەوەی بتوانێت کار بکات. لە
ڕێگەی ئەم سیستەمانەوە حکومەتە دیکتاتۆرەکان دەتوانن چاودێری هاوڵاتیان
بکەن و سیخوڕی لەسەر بکەن لە ڕێگەی هەردوو کەناڵە دیجیتاڵییەکان و
شوێنە گشتییەکانەوە.
سەرەڕای قسەی ڕووکەشانە سەبارەت بە دیموکراسی و مافەکانی مرۆڤ،
دەوڵەتانی ڕۆژئاوا و کۆمپانیا گەورەکان بەردەوامن لە پشتیوانیکردن لەو
جۆرە ڕژێمانە چونکە خزمەت بە هەژموونی ئابووری و سیاسی خۆیان دەکەن.
کۆمپانیاکانی تەکنەلۆژیای قۆرخکارانە ڕۆڵی ڕاستەوخۆ لەم سەرکوتکردنەدا
دەگێڕن، یان بە فرۆشتنی تەکنەلۆژیاکە (هاوشێوەی چەک و ئامێرەکانی
ئەشکەنجەدان)، یان بە دابینکردنی راوێژکاری، پاڵپشتی تەکنیکی و ژێرخانی
سیستەمەکانی AI کە ئەم ڕژێمانە پشتی پێ دەبەستن. ئەم سیستەمانە بە
ئازادی گەشەیان پێداوە و لە دەوڵەتە دیکتاتۆرەکانی هاوپەیمانی
سەرمایەداری جیهانی بڵاو دەکرێنەوە و دەبنە ئامرازێکی ڕاستەوخۆ بۆ
بەرهەمهێنان و بەهێزکردنی دەسەڵاتی دیکتاتۆر.
⦁ لایەنگری جێندەر و نەبوونی یەکسانی تەواو لە ژیریی دەستکرد
سەرەڕای تێگەیشتنی گشتی AI وەک بێلایەنی جێندەر، سەیرکردنێکی وردتر
ئەوە دەردەخات کە لایەنگری جێندەر لە ئەلگۆریتمەکان و سیستەمە
زیرەکەکاندا بە ڕوونی نیشانی دەدەن کە چۆن زۆربەی کاربەرنامەکانی AI
جیاوازی و نایەکسانی ڕەگەزی بەرهەم دەهێنن.
زمانی پیاو ناوەند و سروشتی نایەکسانی ئەم تەکنەلۆژیایانە ڕەنگدانەوەی
لایەنگری کەلتووری و کۆمەڵایەتی کۆمپانیاکانی سەرمایەداری و حکومەتە
پیاوسالارەکانە کە پەرەیان پێداوە، لە ئاستێکی جیاوازدا بەپێی زمان و
پلەی مافەکانی ژنان و یەکسانی جێندەر لە هەر وڵاتێکدا.
ژیریی دەستکرد لە بنەڕەتدا نێرینە نییە، بەڵام لە داتای کۆمەڵگایەکی
سەرمایەداری پیاوسالاری تغذیه دەکات. ئەلگۆریتمەکان لەسەر کۆمەڵە
داتایەک ڕادەهێنرێن کە زۆرجار ڕەنگدانەوەی بیرکردنەوەی کڵێشەیی و
نایەکسانی ڕەگەزی بەهێز دەکات، وەک بەکارهێنانی زمانی پیاوسالار و
تێگەیشتنی تەقلیدی بۆ ڕۆڵی جێندەر لە کار و کۆمەڵگادا.
بۆ نموونە، توێژینەوەیەکی ساڵی 2019 لەلایەن زانکۆی کارنیگی مێلۆن
دەریخستووە کە ڕیکلامەکانی کار لە فەیسبووک و گووگڵ زیاتر کاری تەکنیکی
و ئەندازیاری مووچەی بەرزتر بۆ پیاوان نیشان دەدەن وەک لە ژنان.
بەهەمان شێوە، لە ساڵی 2018، ڕۆیتەرز ئاشکرای کرد کە سیستەمی
دامەزراندنی ئەمازۆن بە شێوەیەکی ئۆتۆماتیکی کاندیدی پیاو لە ئافرەت
پەسەند دەکات لە هەڵسەنگاندنی داواکاری کار بۆ ڕۆڵە تەکنەلۆژیاکان.
ئەلگۆریتمەکە لەسەر داتای مێژوویی دامەزراندن ڕاهێنرا کە ڕەنگدانەوەی
لایەنگری پێکهاتەیی لەناو کۆمپانیاکەدا بوو، کە پیاوان لە مێژوودا
زۆرینەی پۆستە تەکنیکییەکانیان هەبووە. لە ئەنجامدا، سیستەمەکە ژمارەی
سیڤیەکانی دابەزاند کە وشەی "ژن" یان ئاماژەی بە چالاکی فێمینیستی کرد.
لەگەڵ ئەوەشدا، سیستەمەکانی دەنگ وەک یاریدەدەری زیرەک بە دەنگی ئافرەت
و ڕۆڵی خزمەتگوزاری پرۆگرام دەکرێن، کە کڵێشەی ژنان وەک "ملکەچ" یان "یارمەتیدەر"
بەهێز دەکات نەک هاوبەشی یەکسان. بۆ نموونە، یاریدەدەرە مەجازییەکانی
وەک Siri ی ئەپڵ، ئەلێکسای ئەمازۆن و یاریدەدەری گووگڵ بە شێوەی
بنەڕەتی وەڵامی ڕەخنەکان دەدەنەوە و بە تۆنێکی بەڕێز و ملکەچ وەڵامی
ڕەخنە دەدەنەوە.
لە ئێستادا، هەندێک لە وڵاتانی ڕۆژهەڵاتی ناوەڕاست ملیارەها دۆلار
وەبەرهێنان دەکەن لە پەرەپێدانی پرۆژەکانی AI بە گوێرەی بەهای ئایینی
پیاوسالاری کۆنەپارێز. بۆ نموونە، هەندێک یاریدەدەری دەنگی عەرەبی
پەرەیان پێدراوە بە بەکارهێنانی دەنگی پیاو لە جیاتی دەنگی ئافرەت بۆ
دوورکەوتنەوە لە کڵێشەی ژنان وەک ملکەچ.
زۆرێک لە سیستەمە دیجیتاڵییەکان لەم وڵاتانەدا ئامادەبوونی ژنان لە
ناوەرۆکی دیجیتاڵی سنووردار دەکەن یان ڕەنگدانەوەی بۆچوونە
تەقلیدییەکان دەکەن کە ڕۆڵی ژنان لە کۆمەڵگادا کەم دەکاتەوە. بۆ نموونە،
هەندێک لە حکومەتە دیکتاتۆرەکان سیستەمی AI بەکاردەهێنن بۆ
چاودێریکردنی هەڵسوکەوتی کۆمەڵایەتی و سەپاندنی پێوانەی ئەخلاقی ئیلهام
وەرگرتن لە بەها ئایینییە پیاوسالارەکان، وەک سنووردارکردنی وێنەی
ژنانی بێ سەرپۆش یان سنووردارکردنی دەرکەوتنیان لە ئەنجامەکانی گەڕان و
ڕیکلامەکان. یەکێک لە توندترین نمونەی ئەم چەوساندنەوەیە پەرەسەندنی
سیستەمی AI بۆ چاودێریکردنی جلوبەرگی ژنان، شیکردنەوەی وێنە و ڤیدیۆکان
بۆ دیاریکردنی ئەوەی ئایا لەگەڵ یاساکانی جلوبەرگی ئایینی سەپێنراو
دەگونجێت یان نا. بۆ نموونە لە ئێران، سیستەمی دیجیتاڵی پەیڕەو کراوە
بۆ چاودێری پابەندبوونی ژنان بە یاساکانی حیجاب.
نوێنەرایەتی نەبوونی ژنان لە دیزاین و پەرەپێدانی AI و نەبوونی بەشداری
کاریگەری فێمینیستی و پێشکەوتووخواز لە بوارەکەدا و سروشتی پیاوسالاری
تیمەکانی گەشەپێدان کێشەکە خراپتر دەکەن. بەگوێرەی راپۆرتێکی پەیمانگای
AI Now، ژنان تەنها ٪15 ی توێژەرانی AI لە فەیسبووک و تەنها ٪10 لە
گووگڵ پێکدەهێنن، واتە زۆربەی تەکنەلۆژیاکانی AI لەلایەن تیمەکانی
پیاوانەوە پەرەیان پێدراوە.
تەکنەلۆژیا لەم چوارچێوەیەدا نەک تەنها ڕەنگدانەوەی لایەنگری جێندەر
دەکات، بەڵکو بەرهەمیان دەهێنێت و گەورەیان دەکات، ڕێگرە لە
بەرەوپێشچوون بەرەو یەکسانی و قوڵکردنەوەی جیاوازی ڕەگەزی لە جیاتی
داخستنی ئەوان. ئەم سیستەمانە کڵێشە بەهێز دەکەن و جیاکاری دژی ژنان
دەهێڵنەوە. ئەمە تەنها کێشەیەکی تەکنیکی نییە، بەڵکو ڕەنگدانەوەی
قەیرانێکی کۆمەڵایەتی قوڵترە کە شێوازەکانی نایەکسانی و جیاکاری لە
بواری دیجیتاڵدا دووپات دەکاتەوە.

⦁ ژیریی دەستکرد وەک ئامرازێک بۆ کۆنتڕۆڵی سیاسی و سەرکوتکردن و
پێشێلکردنی مافەکانی مرۆڤ
⦁
چاودێری و کۆنتڕۆڵی دیجیتاڵی
کۆمپانیا دیجیتاڵییەکان بە هاوکاری زلهێزەکان چاودێری جموجۆڵی تاکەکان
دەکەن لە ڕێگەی ئامێرە زیرەکەکان و کەناڵە جۆراوجۆرەکانی پەیوەندی.
لەڕاستیدا هەموو چالاکییە دیجیتاڵییەکان، لەوانە کۆبوونەوە تایبەتەکان،
بەدواداچوون و شیکردنەوەی بەردەوامیان هەیە. لە ڕاستیدا، هیچ بۆشاییەکی
دیجیتاڵی بەتەواوی پارێزراو نییە. داتاکان بە شێوەیەکی سیستماتیک
کۆدەکرێنەوە و بەکاردەهێنرێن بۆ هەڵسەنگاندن و پۆلێنکردنی تاک و
گرووپەکان لەسەر بنەمای هەڵسوکەوت، مەیلی ڕۆشنبیری و ئاراستەی سیاسییان.
هەروەها چاودێری دیجیتاڵی بۆتە ئامرازێکی سەرەکی بۆ بەدواداچوونی
ئایدۆلۆژی و سیاسی بەکارهێنەران، کە کۆمپانیا و حکومەتەکان دەتوانن لە
ڕێگەی هەڵمەتی چەواشەکاری رێکخراو یان سزای دیجیتاڵی کە کاریگەرییان
لەسەر ڕای گشتی سنووردار و کەم دەکاتەوە، شوێنیان بکەون و بکەنە ئامانج.
ئەم ستراتیژانە بەشێوەیەکی سیستماتیک و شاراوە لە دژی سەندیکاکانی
کرێکاران و ڕێکخراوە چەپەکان و دامەزراوە سەربەخۆکانی مافەکانی مرۆڤ و
میدیا جێبەجێ دەکرێن.
ئەم گروپانە ڕووبەڕووی کۆتوبەندی زیاتر دەبنەوە کە بڵاوبوونەوەی
بیرۆکەکانیان لە بواری دیجیتاڵی گشتی سنووردار دەکات لە ڕێگەی شێوازێکی
ورد و قورس بۆ دۆزینەوە.
ئەلگۆریتمەکان بە وردی بەکاردەهێنرێن بۆ سنووردارکردنی گەیشتن بە
ناوەڕۆکی سیاسی چەپ و پێشکەوتووخواز، نەک بە سڕینەوەی بەتەواوی بەڵکو
بە کەمکردنەوەی دەرکەوتنی. ئەمە سەرکوتی دیجیتاڵی ئاڵۆزتر و
مەترسیدارتر و نادیارتر دەکات.
ئەلگۆریتمەکان بە وردی بەکاردەهێنرێن بۆ سنووردارکردنی دەستڕاگەیشتن بە
پۆستە سیاسییە چەپ و پێشکەوتنخوازەکان بەبێ ئەوەی ڕاستەوخۆ بیانسڕنەوە،
ئەمەش سەرکوتکردنی دیجیتاڵی ئاڵۆزتر و مەترسیدارتر و نەبینراوتر دەکات.
پێدەچێت بەشداریکردنی کەم لەگەڵ ناوەڕۆکی پێشکەوتوودا وەڵامێکی سروشتی
بینەر بێت، لە کاتێکدا لە ڕاستیدا دەرئەنجامی ئەلگۆریتمەکانی پێشوەختە
ڕێکخراوە کە بۆ کەمکردنەوەی دەستڕاگەیشتنەکەی داڕێژراون. ئه مه ش له
نێو چالاکواناندا تێڕوانینێکی درۆ دروست ده کات که بیرۆکه کانیان ناپه
ڵه نگ و سه ڕنجڕاکێش نین و وایان لێده کات بگه نه ئه و ئه نجامه ی که
پێویستیان به پێداچوونەوە هه يه!!.
شکستی دیجیتاڵی
شکستی دیجیتاڵی ئامرازێکی نوێ و ئاڵۆزە بۆ زاڵبوونی چینایەتی.
ئەلگۆریتمەکان و AI بە شێوەیەکی میتۆدی، هەست پێنەکراو و وردە وردە بە
تێپەڕبوونی کات بەکاردەهێنرێن بۆ بڵاوکردنەوەی ناوەڕۆکێک کە هەستی بێ
یارمەتی و خۆبەدەستەوەدان بەهێز دەکات، بەتایبەتی لە نێو بەکارهێنەرانی
چەپ و پێشکەوتوو.
ئەم میکانیزمە شکستە هەستپێکراوەکانی ئەزموونی سۆسیالیستی و ڕێکخراوە
چەپەکان گەورەتر دەکات، سەرمایەداری وەک سیستەمێکی هەمیشەیی و
نەبەزێنراو وێنا دەکات و ئەو بیرۆکەیەی کە گۆڕان مەحاڵە بەهێز دەکات.
هەروەها تاکگەرایی و چارەسەرەکانی بازاڕ وەک بەکارهێنان و گەشەپێدانی
خودی بەرز دەکاتەوە، تاکەکان لە هەر شێوەیەک لە چالاکی سیاسی کۆمەڵی
ڕێکخراو جیا دەکاتەوە.
سەرەڕای ئەوەش، گفتوگۆکانی ناو ڕێکخراوە چەپەکان بەرەو ململانێی
ناوخۆیی پەراوێز دەچن، کە هەوڵەکان پارچە پارچە دەکات و توانای
بەرگریکردنیان لاواز دەکات. کۆمپانیا گەورەکان پشت بە شیکردنەوەی
ڕەفتاری دەبەستن بۆ ئامانجکردنی تاک و گروپەکان بە ناوەڕۆکێک کە
نائومێدی گەشە پێدەدات و قەناعەتیان پێ دەهێنێت کە گۆڕانی سۆسیالیستی
مەحاڵە یان بێهودە.
ئەم سیاسەتانە ڕێکەوت نین، بەڵکو میتۆدی زانستی بە ئەنقەست و بۆ
سەرکوتکردن یان لاوازکردنی ڕۆحی گۆڕان و دڵنیابوون لەوەی کە سیستەمی
سەرمایەداری بێ بەرەنگاری و ساغی دەمێنێتەوە
دەستگیرکردن و کوشتنی دیجیتاڵی
دەستگیرکردنی دیجیتاڵی قۆناغێکی مەترسیدارترە لە چاودێری و کۆنتڕۆڵکردن.
ئەمە لە سنووردارکردنی بینراوی ناوەڕۆک تێدەپەڕێت و هەڵپەساردنی
هەڕەمەکی هەژماری تاک و گرووپ دەگرێتەوە، بەشێوەیەکی کاتی یان هەمیشەیی،
کە دەتوانرێت بە جۆرێک لە کوشتنی دیجیتاڵی دابنرێت. ئەمە بەبێ شەفافیەت،
ستانداردی ڕوون یان یاسای ناوخۆیی و نێودەوڵەتی ئەنجام دەدرێت کە
مافەکانی بەکارهێنەران بپارێزێت. پاساوەکانی وەک "پێشێلکردنی
ستانداردەکانی کۆمەڵگە" یان "هاندانی توندوتیژی" زۆرجار بۆ بێدەنگکردنی
دەنگەکان بەکاردەهێنرێن، تەنانەت کاتێک ناوەڕۆکەکە تاوانی سەرمایەداری
لەلایەن دەوڵەت و کۆمپانیاکانەوە یان پێشێلکردنی مافەکانی مرۆڤ تۆمار
دەکرێت.
نمونەی بەرچاو سەرکوتکردنی دیجیتاڵییە کە ناوەڕۆکی فەلەستینیەکان
دەکاتە ئامانج کە تاوانەکانی ئیسرائیل دژ بە خەڵکی مەدەنی تۆمار دەکات.
لە کاتی هێرشەکەی ئەم دواییەی ئیسرائیل بۆ سەر غەززە، پلاتفۆرمەکانی
وەک فەیسبووک و ئینستاگرام و تویتەر و چەند پلاتفۆرمێکی تر بە بیانووی
"پێشێلکردنی ڕێنماییەکانی کۆمەڵگە" یان "هاندانی تیرۆر" سەدان هەژمار و
پۆستیان سڕیەوە یان قەدەغە کرد. هەروەها دەزگاکانی ڕاگەیاندنی سەربەخۆ
کراونەتە ئامانج بە سنوردارکردنی هەژمارەکانیان یان سڕینەوەی
هەژمارەکانیان بە تەواوی لە هەوڵێکی ئاشکرادا بۆ بێدەنگکردنی ئەو
دەنگانەی پێشێلکارییەکانی دژی هاووڵاتیانی فەلەستینی ئاشکرا دەکەن.
خۆسانسۆری خۆبەخشانە
سەرکوتکردنی دیجیتاڵی و سەرکوتکردنی ناوەرۆک لەگەڵ دیاردەی "خۆسانسۆری
خۆبەخشانە" کە تیایدا تاکەکان و تەنانەت گروپەکانیش دەست دەکەن بە
سانسۆرکردنی خۆیان، گوتاری سیاسییان ڕێک دەخەن یان کەمتر دەکەنەوە،
دەچنە سەر بابەتی تیۆری گشتی، و خۆیان لە ڕووبەڕووبوونەوەی ڕاستەوخۆ
لەگەڵ سەرمایەداری یان ڕژێمە دیکتاتۆرەکان بەدوور دەگرن.
ئەمە لە ترسی ئەوەی پۆستەکانیان سنووردار بکرێن یان ڕووبەڕووی
دەستگیرکردنی دیجیتاڵی یان کوشتن ببنەوە لە ڕێگەی هەڵپەساردنی ئەکاونتی
AI لەسەر پلاتفۆرمە دیجیتاڵییەکان.
ئەم ترسە ئازادی ڕادەربڕین لاواز دەکات و دەبێتە فاکتەرێکی بەهێز بۆ
دووبارە ڕێکخستنەوە و چاودێریکردنی گفتووگۆی گشتی تەنانەت پێش ئەوەی
هەر سنووردارکردنێکی ڕاستەقینە بسەپێنرێت. زاڵبوونی ئایدۆلۆژیای
سەرمایەداری بەهێز دەکات، بۆشایی بەرگری دیجیتاڵی کەم دەکاتەوە، و
ئینتەرنێت دەگۆڕێت بۆ بۆشاییەکی خۆڕێکخستن کە لەگەڵ بەرژەوەندییەکانی
دەسەڵاتداراندا ڕێک بخرێت.
بۆ نموونە، لە کاتی خۆپیشاندانەکانی جەماوەری لە وڵاتانی جۆراوجۆر دژ
بە سیاسەتی سەرمایەداری و ڕژێمە دیکتاتۆرەکان، و بە شێوەیەکی گشتی بە
پلەی جیاواز، زۆرێک لە بەکارهێنەران تێبینی ئەوەیان کرد کە پۆستەکانیان
دەستەواژەی "مانگرتنی گشتی"، "نافەرمانی مەدەنی"، "شۆڕش" یان
بەڵگەنامەی پێشێلکارییەکانی مافەکانی مرۆڤ زۆر کەمتر لە جاران بەدەست
دەهێنن. لە هەمان کاتدا، بابەتە شیکارییە گشتییەکان دەربارەی ئابووری و
سیاسەت کاریگەری بەهەمان شێوە نەبوون.
لە ئەنجامدا، زۆرێک لە چالاکوانان خۆیان بەدوور گرت لەو دەستەواژەیانەی
کە لەلایەن پلاتفۆرمەکانەوە بە "ئاژاوەگێڕ" پۆلێن دەکرێن، ئەمەش بووە
هۆی نەرمبوونەوەی گوتاری گشتی و کەمکردنەوەی لێواری شۆڕشگێڕی و
لاوازکردنی ڕۆڵی تۆڕە کۆمەڵایەتییەکان وەک ئامرازێک بۆ بزووتنەوەی
سیاسی و ڕێکخستنی جەماوەری.

⦁ داڕمانی دیموکراسی لە ڕێگەی ژیریی دەستکردەوە.
پاش بەدەستهێنانی کۆنتڕۆڵی عەقڵ و هۆشیاری مرۆڤ لە ڕێگەی
دیجیتاڵیزەکردندا، ژیریی دەستکرد لە ئامرازێکی سەرمایەداری بۆ
زیادکردنی قازانج پەرەی سەندووە بۆ ئامرازێکی سەرەکی بۆ لاوازکردن و
تەنانەت لاوازکردنی ئەوەی لە دیموکراسی بۆرژوازی ماوە، لەبری پشتگیری
کردن یان بەرەوپێشبردنی.
ئەمە ڕاستە سەرەڕای ئەوەی کە سیستەمە دیموکراسییەکان لە زۆربەی
وڵاتاندا سنووردارن، کە دیموکراسی بە پارەی سیاسی – المال السياسي - ،
یاسای هەڵبژاردنی لایەنگری خزمەت بە بەرژەوەندییە تایبەتەکان و چەند
هۆکارێکی تر دەکات.
لەجیاتی هاندانی بەشداری گشتی لە ژیانی سیاسیدا، دیجیتاڵیزەکردن و AI
بەکاردەهێنرێن بۆ دووبارە شێوەدان و دەستکاریکردنی ڕای گشتی لە
بەرژەوەندی چینی فەرمانڕەوا، کاریگەری لەسەر هەڵبژاردنەکان،
تەسککردنەوەی بۆشایی گفتوگۆی ئازاد، و ئاراستەکردنی گوتاری سیاسی و
میدیایی بۆ خزمەتکردنی دەسەڵاتدارانی سەرمایەداری.
کۆنتڕۆڵی چینایەتی بەسەر AI مانای ئەوەیە کە ئەم تەکنەلۆژیایە، کە لە
سەرەتادا بۆ پشتگیری شەفافییەت و دیموکراسی دادەنرێت، لە ڕاستیدا بۆ
بەرهەمهێنان و پەرەپێدانی چیرۆکێک بەکاردەهێنرێت کە سیستەمی
سەرمایەداری ئێستا دەپارێزێت.
شیکردنەوەی داتای گەورە و ئەلگۆریتمی زیرەک بەکاردەهێنرێن بۆ
ئاراستەکردنی زانیاری سیاسی بە شێوەیەک کە سوود بە دامەزراوە
سەرمایەدارەکان، پارتە ڕاستڕەوەکان و نیۆفاشیستەکان و ڕژێمە
دیکتاتۆرەکان بگەیەنێت. ئەمە توانای خەڵک بۆ بڕیاردانی سیاسی لەسەر
بنەمای هۆشیاری ڕەخنەیی ڕاستەقینە لاواز دەکات.
لە ژێر سايه سەرمایەداریدا، AI بۆ بەهێزکردنی خەڵک یان بەهێزکردنی
بڕیاردانی هۆشیار و شەفاف بەکار ناهێنرێت. بەڵکو وەک ئامرازێک بۆ
شێواندنی ڕاستی، بەرهەمهێنانەوەی پڕوپاگەندە و بڵاوکردنەوەی زانیاری
ناڕاست کە بناغەی دیموکراسی دادەخورێنێت، لەسەر بنەمای شەفافیەت،
دەستگەیشتن بە زانیاری، و فرەیی فکری و سیاسی. ناوەڕۆکی ئامانجدار
لەسەر بنەمای شیکردنەوەی ڕەفتاری پێشکەش دەکرێت و ڕای گشتی دەستکرد
بەرهەم دەهێنێت کە هەژموونی چینایەتی بەهێز دەکات و جەمسەرگیری سیاسی و
کۆمەڵایەتی قووڵتر دەکات.
ئەمە تەنها دەنگدەران چەواشە ناکات، بەڵکو گفتوگۆی سیاسی خۆی دەگۆڕێت،
ناوەڕۆکی لێ دادەماڵێت و پڕی دەکات لە پڕوپاگەندەی پشتگیری سەرمایەداری
و بیرۆکە ڕاستڕەوەکانی.
کاریگەری AI لە دەستکاریکردنی زانیاری تێدەپەڕێت، دەبێتە میکانیزمێکی
سەرەکی لە بەرهەمهێنانەوەی دەسەڵاتی سیاسی لە ژێر سایەی سەرمایەداریدا.
لە ڕێگەی بەڕێوەبردنی هەڵمەتی ئەلگۆریتم، دیزاین کردنی گوتاری سیاسی بۆ
گونجاندن لەگەڵ بەرژەوەندییەکانی سەرمایە، و کاریگەری لەسەر هەڵبژاردنی
دەنگدەران لە ڕێگەی ئامانجی بچووک، دەنگی ئۆپۆزسیۆن بێلایەن دەبن و
بەدیلی دیموکراتی چەپ و پێشکەوتووخواز لاواز دەبن.
نمونەی ئەم دواییانە، دەستێوەردانی ملیاردێری ڕاستڕەوی ئێلۆن مەسک لە
هەڵبژاردنەکانی 2025 ی ئەڵمانیایە لە ڕێگەی پلاتفۆرمی "X" (پێشتر
تویتەر)، کە تیایدا ڕاستەوخۆ پشتگیری پارتی راستڕەوی توندڕەوی "ئەلتەرناتیڤ
بۆ ئەڵمانیا" کرد. ئەمەش بە بڵاوکردنەوەی ناوەڕۆکی دروستکراوی AI
ئەنجامدرا کە ڕای گشتی دەگۆڕێت و جەمسەرگیری سیاسی لە بەرژەوەندی
هێزەکانی ڕاستڕەو و نیۆنازییەکان بەرهەم دەهێنێتەوە.
لەم دۆخەدا، هەڵبژاردن چیتر ڕەنگدانەوەی خواستی خەڵک نییە، تەنانەت
ڕێژەی. لە جیاتی ئەوە، دەبنە گۆڕەپانی ململانێ لە نێوان هێزە گەورەکان،
هێزە قۆرخکارەکان و نوخبەی دارایی، کە ئینتەرنێت و AI وەک ئامرازێک بۆ
زاڵبوونی سیاسی و ئایدۆلۆژی بەکاردەهێنن. ئەمە میکانیزمی دیموکراسی و
پلۆرالیزمی سیاسی گەندەڵ دەکات، یان دەنگە پێشکەوتووخوازەکان لاواز
دەکات یان خەڵک بەرەو بەدیلی هەڵە پاڵ دەنێت کە لە کۆتاییدا هەمان
سیستەمی سەرمایەداری بەرهەم دەهێنێتەوە، لەگەڵ گۆڕانکاری ڕووکەش.
⦁ کاریگەری ژینگەیی ژیریی دەستکرد لە ژێر سايه سەرمایەداری
گۆڕانی کەش و هەوا و وێرانکردنی ژینگە لە دیارترین دەرئەنجامەکانی
سەرمایەدارین. ئەمڕۆ، ژیریی دەستکرد بووە بە ئامرازێکی تر بۆ وشککردنی
سەرچاوەکانی هەسارەکە و خێراکردنی تێکچوونی ژینگە. هەرچەندە ئەم
تەکنەلۆژیایە وەک هێمای پێشکەوتن دەفرۆشرێت، بەڵام بە شێوەیەک بەڕێوە
دەبرێت کە خزمەت بە بەرژەوەندییەکانی سەرمایەداری بکات، بەبێ
پابەندبوونی ڕاستەقینە بە پاراستنی ژینگە یان دادپەروەری کەشوهەوا.
بۆ نموونە، ڕاپۆرتەکان ئاماژە بەوە دەکەن کە سەنتەری داتای گووگڵ لە
ئایۆوا ساڵانە نزیکەی 3.3 ملیار لیتر ئاو بەکاردەهێنێت بۆ ساردکردنەوەی
سێرڤەرەکانی.
سیستەمەکانی AI پشت بە سەنتەری داتای گەورە دەبەستن کە لە نێو
گەورەترین بەکارهێنەرانی وزە لە جیهاندا دادەنرێن. ئەم سەنتەرانە بە
دەوری کاتژمێر کار دەکەن بۆ چارەسەرکردنی داتای زۆر گەورە و ئەلگۆریتمی
مەشق پێکردن، بڕێکی زۆر کارەبا بەکاردەهێنن کە هێشتا زۆربەیان لە
سووتەمەنی ژێر زەوی سەرچاوە دەگرن.
بەگوێرەی ئاژانسی نێودەوڵەتی وزە، سەنتەرەکانی داتای جیهانی لە ساڵی
2022 دا نزیکەی 240-340 تێراوات کاتژمێر کارەبایان بەکارهێناوە، کە
دەکاتە 1-1.3٪ ی کۆی خواستی کارەبای جیهانی، یان بەکارهێنانی وزەی
ساڵانەی وڵاتێکی وەک ئەرجەنتین. هەرچەندە هەندێک لە گەورەکانی
تەکنەلۆژیا بانگەشەی ئەوە دەکەن کە وەبەرهێنان لە وزەی نوێدا دەکەن،
بەڵام فراوانبوونی سیستەمەکانی AI دەبێتە هۆی دەردانی کاربۆن بە
ئاستێکی زۆر زیاتر.
بەرهەمهێنانی هاردوێری AI هەروەها بەستراوەتەوە بە بەکارهێنانی
سەرمایەداری لە سەرچاوە سروشتییەکان. چیپس و پرۆسێسەرە پێشکەوتووەکان
پێویستیان بە دەرهێنانی بڕێکی زۆر لە کانزای دەگمەن هەیە کە زۆربەیان
لە باشووری جیهانەوە دێن لە هەلومەرجێکی سەخت و نامرۆڤانەدا.
بۆ نموونە لە کۆماری دیموکراتی کۆنگۆ دەیان هەزار کرێکار بە منداڵیشەوە
کۆبالت بۆ پاتری لیتیۆم بەبێ ئامێری سەلامەتی دەردەهێنن و کەوتوونەتە
بەر کانزای قورسی ژەهراوی کە دەبێتە هۆی نەخۆشی سەخت و درێژخایەن.
بەهەمان شێوە، دەرهێنانی لیتیۆم لە چیلی ئاستی ئاوی ژێر زەوی لە ناوچە
وشکەکان بە رێژەی ٪65 دابەزاندووە و بووە هۆی وشکبوونی زەوییە
کشتوکاڵییەکان و دوورخستنەوەی کۆمەڵگە لە بژێوی نەریتی خۆیان.
ئەم کردارانە نەک تەنها سیستەمی ژینگەیی ناوخۆیی وێران دەکەن، بەڵکو
خەڵکە ڕەسەنەکانیش ئاوارە دەکەن، ئاو و خۆراک پیس دەکەن، و کۆمەڵگە
هەژارەکان تووشی ماددەی کیمیایی ژەهراوی و نەخۆشی دەکەن.
وەک بەشێک لە سووڕی بەرهەمهێنان و بەکاربردنی سەرمایەداری، ئامێرە
ئەلیکترۆنییەکان بەردەوام بەرز دەکرێنەوە و بڕێکی زۆر پاشماوە
ئەلیکترۆنییەکان بەرهەم دەهێنن. زۆربەی ئەم پاشەڕۆیانە بە سەلامەتی
بەکارناهێنرێن بەڵکو هەناردە دەکرێن بۆ وڵاتانی گەشەسەندوو و لەوێ
کەڵەکە دەبن و کارەساتی ژینگەیی دروست دەکەن. بۆ نموونە، غانا بووە بە
یەکێک لە گەورەترین شوێنەکانی زبڵدانی پاشماوە ئەلیکترۆنییەکان لە
جیهاندا، کە بڕێکی زۆر لە ئەلیکترۆنی فڕێدراو دەسووتێنرێت بۆ دەرهێنانی
کانزای بەنرخ، گازی ژەهراوی دەردەدات کە هەوا، ئاو و خاک پیس دەکات و
دەبێتە هۆی بەرزبوونەوەی ڕێژەی شێرپەنجە و کێشەی تەندروستی لە نێو
کرێکاران و دانیشتووانی ناوچەکەدا.
فراوانکردنی ژێرخانی AI پێویستی بە دروستکردنی سەنتەری داتا و تاوەری
پەیوەندی، خێراکردنی لەناوبردنی دارستانەکان، لەناوبردنی سیستەمی
ژینگەپارێزی و لەدەستدانی جۆراوجۆری هەیە. هەزاران دۆنم دارستان لە
چەند وڵاتێکی باشووری جیهان پاککراونەتەوە بۆ دروستکردنی دامەزراوەکانی
تەکنەلۆژیا.
لە کاتێکدا AI وەک ئامرازێک بۆ بنیاتنانی ژینگەی کەشوهەوای پیشەسازی بۆ
بەرزکردنەوەی بەرهەمهێنان لە کشتوکاڵ و پیشەسازیدا بەرز دەکرێتەوە،
گۆڕینی زۆرەملێ سیستەمی سروشتی بە بەکارهێنانی ئەم تەکنەلۆژیایە
لەوانەیە مەترسی ژینگەیی کارەساتبار دروست بکات. دەستکاریکردنی
دەستکردی کەش و هەوا و زەویناسی، بەبێ ڕێزگرتن لە هاوسەنگی سروشتی
لەوانەیە ببێتە هۆی کارەساتی پێشبینی نەکراو، لەوانە بوومەلەرزە و
داڕمانی زەوی.
سەرمایەداری مۆدێرن، کە بە درو بانگەشەی گرنگی دان بە ژینگە دەکات، هیچ
جیاوازییەکی نییە لەگەڵ شێوەکانی پێشووی چەوساندنەوە. زۆربەی
فراوانبوونی تەکنەلۆژیا، بەتایبەتی لە AI، لەسەر حسابی سروشت دێت و
سیستەمی ژینگەیی بە شێوازی جۆراوجۆر وێران دەکات بۆ خزمەتکردنی
بەرژەوەندییەکانی دەوڵەتە بەهێزەکان و کۆمپانیا قۆرخکارەکان.
⦁ بەکارهێنانی ژیریی دەستکرد لە جەنگدا و پەرەپێدانی چەکی کوشندە
تەکنەلۆژیای AI مۆدێرن ئەوە دەردەخات کە چۆن ئەم بوارە بەرەو
بەهێزکردنی سەروەری سەربازی دەڕوات نەک پەرەپێدانی ئاشتی و گەشەسەندن.
ئەمڕۆ، AI بەشێکی سەرەکی پێشبڕکێی چەک و تەکنەلۆژیای زیرەک بەکاردێت کە
توانای ئەنجامدانی ئۆپەراسیۆنی سەربازی بەبێ دەستێوەردانی ڕاستەوخۆی
مرۆڤ هەیە.
ئەم گۆڕانە مەترسی ڕوودانی ململانێی وێرانکەر و نامرۆڤانە زیاد دەکات و
پێویستی بە بڕیاری مرۆڤ لە بەکارهێنانی هێزی کوشندە کەم دەکاتەوە و
شەڕەکان خێراتر و ئاڵۆزتر و کەمتر پێشبینی دەکرێت.
هەرچەندە بڕیاردانی مرۆڤ لە سیناریۆی شەڕدا کەمتر دەبێت، ئەگەری
زیادبوونی ململانێ و پێشێلکردنی یاسای مرۆڤایەتی نێودەوڵەتی و
قوربانیانی زیاتری خەڵکی مەدەنی زیاد دەکات. کوشتن و وێرانکردن دەبنە
بڕیاری ئەلگوریتمی کە بەبێ پێداچوونەوەیەکی مرۆڤانە، ئەخلاقی یان سیاسی،
بەبێ لێپرسینەوە جێبەجێ دەکرێن.
ئەمەریکا، چین، رووسیا و ئەوانی تر فڕۆکەی بێفڕۆکەوانیان بەرهەمهێناوە
کە توانای بڕیاردانی شەڕی سەربەخۆیان هەیە. ئەم سیستەمانە دەتوانرێت
پرۆگرام بکرێن بۆ لێدانی ئامانجەکان لەسەر بنەمای شیکردنەوەی داتا،
نیگەرانی جدی دروست دەکات سەبارەت بە هەڵەی کارەساتبار بەهۆی لایەنگری
ئەلگۆریتمی یان هەڵەی پرۆگرامکردن. زۆرێک لە کۆمپانیاکانی چەک ئێستا
وەبەرهێنان لە سیستەمە سەربازییەکانی AI دەکەن کە بە "چەکی داهاتوو"
دەفرۆشرێن.
ئەم تەکنەلۆژیایانە تەنها بە مەیدانی جەنگی ئاسایی سنووردار نابن،
بەڵکو بۆ شەڕی ئەلیکترۆنی درێژ دەبنەوە، کە تێیدا AI بەکاردێت بۆ
هێرشکردنە سەر ژێرخانی نیشتمانی گرنگ وەک سیستەمە داراییەکان، تۆڕی وزە
و سەرچاوەکانی ئاو و خزمەتگوزارییە بنچینەییەکان. ئەمە وێرانکاری
گەورەتر دەکات، قەیرانی جیهانی قوڵتر دەکاتەوە و ئازاری هاووڵاتیانی
مەدەنی خراپتر دەکات. هەندێک وڵات و ئەکتەرە نادەوڵەتییەکان پێشتر AI
بەکاردەهێنن لە هێرشی ئەلیکترۆنیدا، وەک لە بێکارەبایی بەربڵاودا
دەبینرێت کە بەهۆی هێرشەکانی AI بۆ سەر تۆڕەکانی کارەبا و ئاو دروست
بووە.
یەکێک لە ترسناکترین نمونەی جەنگی AI هێرشی ئیسرائیلە بۆ سەر غەززە.
سوپای ئیسرائیل سیستەمی زیرەکی پێشکەوتووی بەکارهێناوە بۆ دیاریکردنی
ئامانجەکان و هێرشی ئاسمانی بۆ سەر فەلەستینیەکان. ڕاپۆرتە
لێکۆڵینەوەییەکان ئاشکرای دەکەن کە سیستەمێک بەکارهاتووە بەناوی "لاڤێندەر"،
ئامرازێکی پێشکەوتووی AI کە داتای هەواڵگری بە خێرایی شیدەکاتەوە و
ئەولەویەتی بۆمبارانکردنی ئامانجەکان لە ڕێگەی ئەلگۆریتمەوە دەدات،
بەبێ ڕەچاوکردنی ڕەچاوکردنی مرۆیی.
لە ماوەی ئەم هێرشە دڕندانەدا، بۆمبارانکردنی باڵەخانەکانی نیشتەجێبوون
و ژێرخانی مەدەنی دەیان هەزار فەلەستینی کوژران کە زۆربەیان ژن و
منداڵن، بە بیانووی لێدانی "ئامانجی سەربازی". ڕێکخراوەکانی مافی مرۆڤ
جەختیان لەوە کردووەتەوە کە ئەم هێرشانە بەشێکن لە سیاسەتی سیستماتیکی
لەناوبردنی بەکۆمەڵ و پاکتاوی نەژادی لە ڕێگەی تەکنەلۆژیای پێشکەوتوو.
* بەشێک لە کتێبە بڵاوکراوەکەم " ژیریی دەستکردی سەرمایەداری،
بەرەنگاری چەپ و بەدیلی گونجاو ، تەکنەلۆژیا لە خزمەتی سەرمایە یان
ئامرازێک بۆ ئازادی؟"، کە پێشتر بۆ چەند زمانێک وەرگێڕدراوە.
__________________________________________________
بەستەری بەخۆڕایی
بۆ پەرتووکەکە:
كوردي:
https://rezgar.com/books/i.asp?bid=5
https://leanpub.com/ai-socialism
زمانەکانی تر:
https://leanpub.com/u/rezgarakrawi
https://www.amazon.com/stores/Rezgar-Akrawi/author/B0DY1BMMXW
سەرچاوەکان:
⦁ مانیفێستی کۆمۆنیستی : کارل مارکس و فریدریش ئەنگلس
⦁ چاکسازی کۆمەڵایەتی یان شۆڕش: ڕۆزا لوکسەمبورگ
⦁ کرێی کار و سەرمایە: کارل مارکس
⦁ بنەماکانی کۆمۆنیزم: فریدریش ئەنگلس
⦁ ڕەزامەندی پیشەسازی: نوام چۆمسکی
⦁ جۆرج لوکاچ - چاکسازی و هۆشیاری چینایەتی
⦁ بنەما سەرەکییەکانی ڕۆشنبیری و ڕێکخراوەیی چەپی ئەلیکترۆنی / بەرەو
چەپێکی زانستی دێموکراسی هاوچەرخ : ڕەزکار ئاکرێی
https://www.ahewar.org/debat/s.asp?aid=730446
⦁ سەرمایەداری دیجیتاڵی لە ڕوانگەیەکی مارکسیستییەوە : ئیبراهیم یونس
https://al-akhbar.com/Capital/364495?utm_source=tw&utm_medium=social&utm_campaign=papr
⦁ ژیریی دەستکرد: ئایا هەڕەشەیە بۆ مرۆڤایەتی یان سەرمایەداری؟
https://marxy.com/?p=8218
⦁ عەلی عەبدولوەحید محەمەد: خاوەن پشکەکانی سەرمایەداری
https://www.ahewar.org/debat/show.art.asp?aid=845862
⦁ یونس ئەلغەفاری: تۆڕەکانی تۆڕی کۆمەڵایەتی و بەهای
زیادکراو
https://revsoc.me/technology/46891
⦁ ئوسامە عەبدولکەریم - کارل مارکس و ژیریی دەستکرد
https://www.ahewar.org/debat/show.art.asp?aid=818312
⦁ "مەترسییەکانی ژیریی دەستکرد لەسەر ئاسایش و داهاتووی کار" - RAND
Corporation
https://www.rand.org/content/dam/rand/pubs/perspectives/PE200/PE237/RAND_PE237z1.arabic.pdf
⦁ "ژیریی دەستکرد و کاربەرنامە هاوچەرخەکان" - Journal of Information
and Communication Technology
https://aijtid.journals.ekb.eg/article_294487.html
⦁ "ژیریی دەستکرد و داهاتووی مرۆڤایەتی" - گۆڤاری ئەلرەفید
https://arrafid.ae/Article-Preview?I=4spRz9xZ9J8%3D&m=5U3QQE93T%2F0%3D
⦁ "مرۆڤ ناوەند AI: هێزی دانانی خەڵک لە پێشەوە" - McKinsey
https://www.mckinsey.com/featured-insights/highlights-in-arabic/human-centered-ai-the-power-of-putting-people-first-arabic/ar
⦁ "ڕۆڵی تەکنەلۆژیای AI لە بەرزکردنەوەی تواناکانی بیرکردنەوەی
داهێنەرانە لە قوتابیان" - Journal of Financial and Commercial
Research
https://afbj.journals.ekb.eg/article_343618_0d53c017d2ecd406844e999d3baeb20a.pdf
⦁ "ژیریی دەستکرد: خزمەتکردنی مرۆڤایەتی یان تێپەڕاندن؟" - Stratigics
Center for Studies
https://strategiecs.com/ar/analyses/artificial-intelligence-serving-humans-or-surpassing-them
⦁ سەردەمی ڕۆبۆتەکان: ئایا کار نامێنێت؟
https://www.aljazeera.net/midan/reality/economy/2017/6/28/%D8%B9%D8%B5%D8%B1-%D8%A7%D9%84%D8%B1%D9%88%D8%A8%D9%88%D8%AA%D8%A7%D8%AA-%D9%87%D9%84-%D8%B3%D8%AA%D8%AE%D8%AA%D9%81%D9%8A-%D9%81%D8%B1%D8%B5-%D8%A7%D9%84%D8%B9%D9%85%D9%84
⦁ داهاتووی کار: چۆن AI و ئۆتۆماتیک ڕۆڵی کار دەگۆڕن تا ساڵی
2025 ؟
https://london-data-consulting.com/ar/TheFutureofWork-How-Change-Intelligence-Intelligence
⦁ لەگەڵ بەروار و
پێشبینیەکان: چۆن ئامێرەکان
Jobshttps://www.alaraby.co.uk
وەردەگرن بە بەروار و پێشبینیەکان بۆیە ئامێرەکانی ڕفاندن و کردارەکانی
مرۆڤ
⦁ ئایا ژیریی دەستکرد بووە بە ئامێری کوشتن؟https://www.aljazeera.net/tech/2024/7/21
ئایا دەبێتە ئامێرێکی ژیریی دەستکرد بۆ کوشتن
⦁ شەڕی غەززە: ئیسرائیل چۆن AI بەکارهێنا بۆ دیاریکردنی ئامانجەکان؟
https://asharq.com/politics/111686
⦁ تەکنەلۆژیای کوێر: ئیسرائیل چۆن AI لە شەڕەکانی غەززە و لوبنان
بەکارهێنا؟
⦁ گاردیان : مایکرۆسۆفت پشتیوانی خۆی بۆ سوپای ئیسرائیل زیاد کرد لە
کاتی هێرشەکەی سەر غەززە
https://futureuae.com/ar/Mainpage/Item/9708
⦁ هاوبەشەکان لە جینۆساید: چۆن کۆمپانیاکانی تەکنەلۆژیای ڕۆژئاوا
پشتگیری سوپای ئیسرائیلیان کرد لە غەززە؟
https://www.aljazeera.net/news/2025/1/23
__________________________________________________
*
ڕزگار: چەپێکی
سەربەخۆیە، بایەخ بە چەپ و شۆڕشی تەکنەلۆژیا دەدات و وەک شارەزا لە
پەرەپێدانی سیستەم و حوکمڕانی ئەلیکترۆنی کار دەکات.
ماڵپەڕی رزگار
|